川南地区综合性网络门户

资讯

古金高速赤水河大桥主塔封顶!成都→贵阳,路程将再缩短75公里
05
2022-12

时间: 2022-12-05

 12月3日晚,四川新闻联播播出题为《服务“五区共兴” 我省年度交通投资已超2000亿元》的报道,其中关注了古金高速赤水河大桥封顶情况。  省委十二届二次全会指出:要“推动区域协调发展,促进成都平原、川南、川东北、攀西经济区和川西北生态示范...

泸州市新冠肺炎疫情最新情况(12月4日发布)
04
2022-12

时间: 2022-12-04

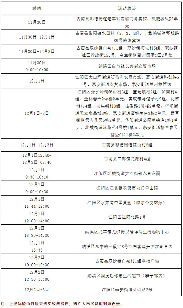
12月3日0时至24时,我市新增本土确诊病例4例、本土无症状感染者9例,无新增治愈出院病例,无新增疑似病例,无新增死亡病例。现将新增感染者活动轨迹公布如下,如与以下活动轨迹有重叠,请立即向社区和单位(或居住的酒店)报备,按要求落实隔离管控和...

泸州展馆精彩亮相四川农博会
04
2022-12

时间: 2022-12-04

12月2日,以“强合作 促消费 拼经济 开新局”为主题的第八届四川农业博览会在成都世纪城新国际会展中心拉开帷幕。我市以“绿色农业,生态泸州”为主题,精心筹备了泸州展馆,组织了泸州最具代表的“优质粮油、优质蔬菜、精品水果、特色经作、现代养殖、...

四川省新型冠状病毒肺炎疫情最新情况(12月4日发布)
04
2022-12

时间: 2022-12-04

12月3日0—24时,全省新冠肺炎疫情最新情况如下:新增境外输入感染者21例(均在成都),其中确诊病例1例,无症状感染者20例。新增外省来(返)川感染者323例,其中确诊病例20例,无症状感染者303例。新增省内感染者779例,其中确诊病例...

防疫政策有啥变化?内江发布健康提示——
04
2022-12

时间: 2022-12-04

来(返)内请主动报备,配合落实社区管控!公众要密切关注广东省广州市、深圳市、佛山市,重庆市,北京市朝阳区、通州区、昌平区,山西省吕梁市、太原市、阳泉市、大同市、忻州市,新疆维吾尔自治区喀什市、和田市,云南省昆明市,广西省来宾市,黑龙江省哈尔...

总投资32亿元项目签约落地 内江高新区加快打造百亿级电子信息产业园——
04
2022-12

时间: 2022-12-04

“显示无处不在,创享数字经济”。世界显示产业大会是全球规格最高、规模最大、影响力最广的新型显示领域盛会,对于带动成渝地区新型显示产业发展,吸引新型显示产业各类资源向成渝地区集聚,推动中国新型显示产业高质量发展具有重要意义。11月30日,由四...

最新!宜宾市疾控中心疫情防控热点问答!
04
2022-12

时间: 2022-12-04

1.市民进入公共场所的核酸查验要求是什么?答:进入医疗机构、养老机构等重点单位,需按规定出示核酸检测阴性证明。进入其他公共场所,全程规范佩戴口罩、主动出示健康码绿码,测体温、扫场所码即可,不需查验核酸检测证明。2.市民乘坐公共交通工具的核酸...

每人获奖金5万元,宜宾7名“平民英雄”获表彰
04
2022-12

时间: 2022-12-04

12月2日2022年度宜宾市见义勇为勇士授奖仪式在市委政法委举行宜宾7名见义勇为先进个人获得表彰每人获奖金5万元7名获得表彰的市民分别是翠屏区的彭凤麟、南溪区的王祥龙、叙州区的杨亚凌、江安县的胡钦云、长宁县的陈良红、兴文县的万天绪、三江新区...