川南地区综合性网络门户

资讯

"职"等你来!龙马潭区高校毕业生就业服务周专场招聘会上线啦!
05
2022-12

时间: 2022-12-05

 2022届高校毕业生规模首次突破千万大关,为进一步落实好促进高校毕业生就业部署、加大对高校毕业生的就业帮扶力度、促进高校毕业生就业,由泸州市龙马潭区人力资源社会保障局、泸州市龙马潭区就业服务管理局主办以“启航新征程、就业新未来”为主题的龙...

泸州市新冠肺炎疫情最新情况(12月5日发布)
05
2022-12

时间: 2022-12-05

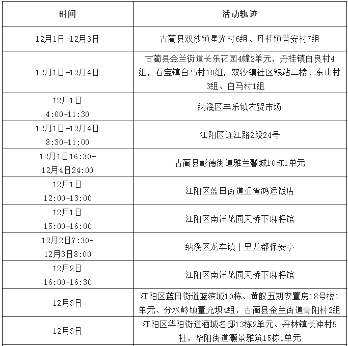
 12月4日0时至24时,我市新增本土确诊病例1例、本土无症状感染者9例,无新增治愈出院病例,无新增疑似病例,无新增死亡病例。另有既往无症状感染者转为确诊病例1例。  现将新增感染者活动轨迹公布如下,如与以下活动轨迹有重叠,请立即向社区和单...

好消息!宜泸宜叙高速新增新能源汽车充电桩
05
2022-12

时间: 2022-12-05

 11月29日以来,一则新能源车在宜泸、宜叙高速公路服务区可充电的好消息让广大司乘人员奔走相告。“更方便更省心,在服务区休整20分钟就可完成新能源车的80%充电量,不用担心车辆会抛锚了……”车主刘师傅说。  众所周知,新能源汽车不适合长途行...

第十三届中国破产法论坛在宜宾举行
05
2022-12

时间: 2022-12-05

第十三届中国破产法论坛在宜宾开幕  12月3日,第十三届中国破产法论坛在宜宾举行。四川省高级人民法院党组书记、院长王树江,宜宾市委书记方存好,中国破产法论坛组委会主任王欣新,四川省高级人民法院副院长刘楠,中国破产法论坛组委会秘书长徐阳光出席...

泸州高新区人力资源和社会保障局关于2022年公开招聘编外聘用人员的公告
05
2022-12

时间: 2022-12-05

 根据工作需要,经研究,泸州高新区拟面向社会公开招聘编外聘用人员6名。现将有关事项公告如下: 一、岗位性质 本次招聘编外聘用人员与人力资源有限公司签订劳动合同,属于劳务派遣类。 二、基本条件 ...

四川省新型冠状病毒肺炎疫情最新情况(12月5日发布)
05
2022-12

时间: 2022-12-05

 12月4日0—24时,全省新冠肺炎疫情最新情况如下:  新增境外输入感染者23例(均在成都),其中确诊病例3例,无症状感染者20例。  新增外省来(返)川感染者330例,其中确诊病例14例,无症状感染者316例。  新增省内感染者721例...

龙马潭区九狮路先锋水库桥封闭施工通告
05
2022-12

时间: 2022-12-05

 因先锋水库桥桥面维修需要,为保障安全通行,决定对九狮路二段先锋水库桥路段实行封闭施工。现将有关事宜通告如下:  一、封闭路段:龙马潭区九狮路二段先锋水库桥路段(江阳城建职业学院至齐关路口)  二、封闭时间:2022年12月6日22时至20...

每日开放|江阳区最新核酸采样点位一览表(12月4日)
05
2022-12

时间: 2022-12-05

(点击图片可阅读原文)(来源:江潮)