川南地区综合性网络门户

资讯

提供学位660个!泸州城西新增两所公办幼儿园
07
2022-12

时间: 2022-12-07

 满足泸州城西片区孩子就近入读幼儿园需求,江阳区新增的两所幼儿园来啦!春华路幼儿园  作为江阳区按照省示范幼儿园标准打造的小区配套公办幼儿园,春华路幼儿园总占地面积5834平方米,户外活动面积4551平方米,办学规模为10个教学班,配有高标...

泸县成立县级产品伤害监测站
06
2022-12

时间: 2022-12-06

 12月1日,泸县收个县级产品伤害监测点在泸县万福商业广场有限公司设立挂牌。  “此次产品伤害监测点设在泸县万福商业广场有限公司,是因为这里商业相对集中、人流较大,位于县城中心,可以更快、更有效地收集处理产品伤害相关事件。”泸县市场监管局工...

泸州市新冠肺炎疫情最新情况(12月6日发布)
06
2022-12

时间: 2022-12-06

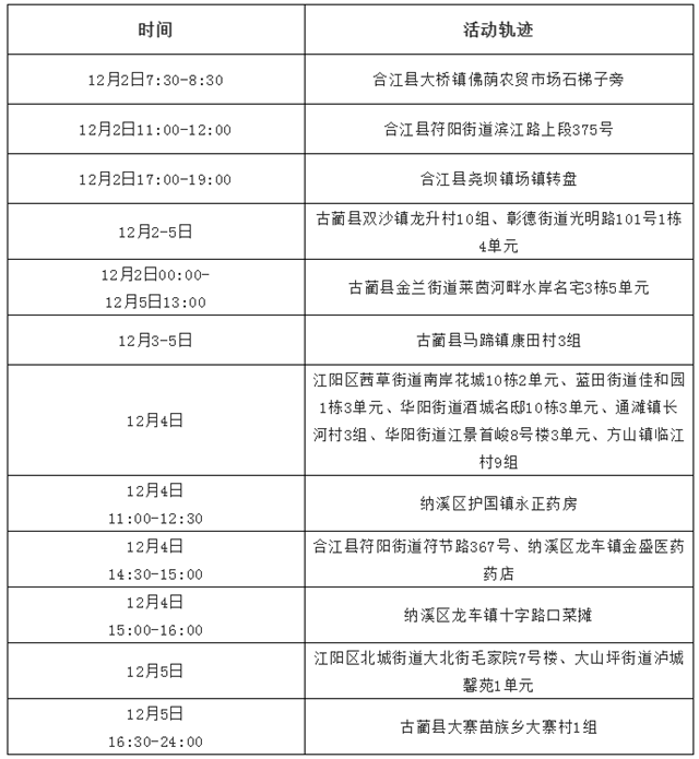
 12月5日0时至24时,我市新增本土确诊病例5例、本土无症状感染者11例,无新增治愈出院病例,无新增疑似病例,无新增死亡病例。另有既往无症状感染者转为确诊病例3例。  现将新增感染者活动轨迹公布如下,如与以下活动轨迹有重叠,请立即向社区和...

四川省新型冠状病毒肺炎疫情最新情况(12月6日发布)
06
2022-12

时间: 2022-12-06

 12月5日0—24时,全省新冠肺炎疫情最新情况如下:  新增境外输入感染者26例(均在成都),其中确诊病例2例,无症状感染者24例。  新增外省来(返)川感染者386例,其中确诊病例25例,无症状感染者361例。  新增省内感染者742例...

泸州26个社区上榜 | 第四批四川省绿色社区名单公布
06
2022-12

时间: 2022-12-06

 12月1日,四川省住房和城乡建设厅公布第四批四川省绿色社区名单,泸州26个社区上榜。四川省住房和城乡建设厅官网截图  根据《四川省绿色社区创建行动实施方案》(川建城建发〔2020〕302号)要求,省住房和城乡建设厅组织开展了第四批绿色社区...

泸州又一条通往重庆的铁路启动前期工作
06
2022-12

时间: 2022-12-06

 近日,泸州通往重庆的又一条铁路沿江铁路传来新进展,即将开展预可行性研究!  12月2日,渝宜(宾)铁路预可行性研究竞争性磋商公告发布,标志着沿江铁路重庆至泸州至宜宾段启动前期工作。  根据公告,成交供应商需结合国家相关铁路规划和重庆至四川...

泸州市启动重污染天气 III 级黄色预警
06
2022-12

时间: 2022-12-06

 12月4日,泸州市污染防治攻坚战领导小组办公室发布《关于启动重污染天气黄色预警的通知》。根据最新气象研判会商,2022 年 12月5日起盆地大部气象条件不利,泸州市气象扩散条件转差,污染物持续累积,有轻度污染风险,决定于2022年12月5...

【航班快讯】12月5日起,泸州-兰州航班有序恢复!
05
2022-12

时间: 2022-12-05

 12月5日起,北部湾航空泸州-兰州航班有序恢复啦!兰州 270元起图片来自:兰州文旅航班时刻航班票价购票渠道  1.北部湾航空客服热线:95370  2.北部湾航空官网:www.gxairlines.com  3.泸州机场订票热线:083...