川南在线 发布时间:2020-08-17
根据当前雨情、水情变化趋势,8月16日晚,内江启动Ⅳ级防汛应急响应, 发布甜城湖洪水预警信息,预测内江城区东渡口水位站8月18日零时出现洪峰。今日4时起,甜城湖临水步道将陆续被淹……

8月12日18时53分,甜城湖清水步道被淹
8月16日下午6时,内江市气象台发布暴雨蓝色预警。

预计8月16日傍晚到17日夜间,内江市有一次强降雨天气过程,资中、威远雨量达暴雨(60到100毫米),部分地方可达大暴雨(100毫米以上),雷雨时伴有5级左右阵性风。
8月16日22时30分,内江市防汛抗旱指挥部研究决定启动Ⅳ级防汛应急响应。



据泸州市防汛抗旱指挥部发出的通知,受沱江上游及本地强降雨影响,内江水文局预报沱江资中县登瀛岩水文站将于8月17日16时左右出现洪峰,洪峰水位334.54米,相应流量9600m3/s,超过警戒水位2.94m;预测沱江内江主城区东渡口水位站18日零时出现洪峰,洪峰水位303.66m,相应流量9300m3/s,超警戒水位2.46m,低于保证水位0.84m。球溪河球溪镇以下段受沱江洪水顶托,将超过警戒水位,有可能超过保证水位。

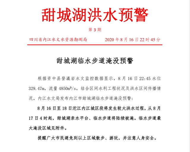
8月16日22时45分,内江水文资源勘测局发布甜城湖洪水预警信息。


根据资中县登瀛岩水文监控数据显示,8月16日22时45分水位329.47m,流量4850m³/s,结合区间水利工程状况及洪水区间传播情况,8月16日至18日沱江内江城区段将发生较大洪水过程,从8月17日4时起,甜城湖亲水平台、临水步道将陆续被淹,提醒广大市民避免到此散步、游玩,并注意人身安全。

8月13日22时38分,洪水正在通过桐梓坝大桥

8月16日,资中球溪镇紧急劝离转移群众
8月16日,受上游强降雨影响,内江资中球溪河水位迅速上涨,球溪镇党委政府立即组织党员干部、民兵劝离并帮助低洼危险区群众转移。截至16日晚,球溪镇累计转移130户、395人,设置集中安置点4个,分散安置点130个,累计出动人员464人。

目前,沱江上游的金堂、资阳洪水形势十分严峻。
7910立方米/秒!本世纪以来最大洪峰通过金堂县三皇庙水文站。
8月16日,记者从成都水文局获悉,受强降雨及上游来水影响,当日20时45分,沱江干流三皇庙水文站出现洪峰水位446.29米,洪峰流量7910立方米/秒,超警戒水位5.74米,超保证水位3. 45米,重现期为50年一遇洪水。






据了解,7910立方米/秒的洪峰流量,也成为本世纪以来过境金堂的最大沱江洪峰。
超警戒水位1.6米,新一波洪峰预计今天8时到达资阳城区。

8月16日记者从资阳市防汛办获悉,当日17时,资阳启动IV级防汛应急响应,预计洪峰将于17日8时左右到达资阳城区,城区控制断面(汪家壕排涝站)预计洪峰流量为7900立方米/秒,届时水位将涨至355.6米(超过警戒水位1.6米,超过保证水位0.2米)。
(来源:川报观察、成都水文局、内江市防汛抗旱指挥部、内江水文资源勘测局、资阳市防汛办)
编辑:成欣
关注川南在线网微信公众号
长按或扫描二维码 ,获取更多最新资讯
其他