川南在线 发布时间:2023-12-02
11月30日,全省竹产业高质量发展工作会议在宜宾市兴文县举行。会上为第三批、第四批省级竹产业高质量发展县、现代竹产业园区、竹林乡镇及升星晋级省级现代竹产业园区授牌。
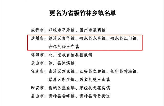
此次授牌的,有第三批省级现代竹产业园区5个,省级竹产业高质量发展县1个,省级竹林乡镇13个;第四批省级竹产业高质量发展县1个,省级五星级现代竹产业园区2个,省级四星级现代竹产业园区3个。泸州多地被授牌。
具体名单如下



(来源:川观新闻)
编辑:肖昂
关注川南在线网微信公众号
长按或扫描二维码 ,获取更多最新资讯
其他