川南在线 发布时间:2023-11-02
宜宾市人民政府关于征收农用地区片综合地价标准的通告
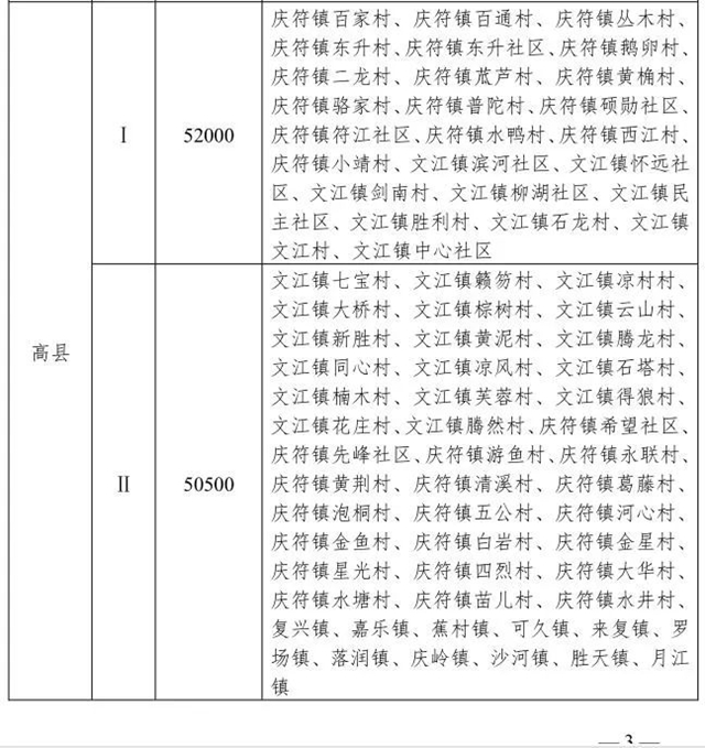
按照《四川省人民政府关于同意各市(州)征收农用地区片综合地价标准的批复》(川府函〔2023〕222号)要求,现将我市征收农用地区片综合地价标准通告如下:







征收农用地区片综合地价由土地补偿费和安置补助费组成,土地补偿费占征收农用地区片综合地价的40%,安置补助费占征收农用地区片综合地价的60%。
征收农用地以外的其他集体土地补偿标准参照征收农用地区片综合地价标准执行。
2023年11月1日起新启动实施的集体土地征收项目按我市征收农用地区片综合地价标准计算补偿。
宜宾市人民政府
2023年10月29日
(来源丨宜宾市人民政府)
编辑:李永鑫
关注川南在线网微信公众号
长按或扫描二维码 ,获取更多最新资讯
其他