川南在线 发布时间:2023-08-20
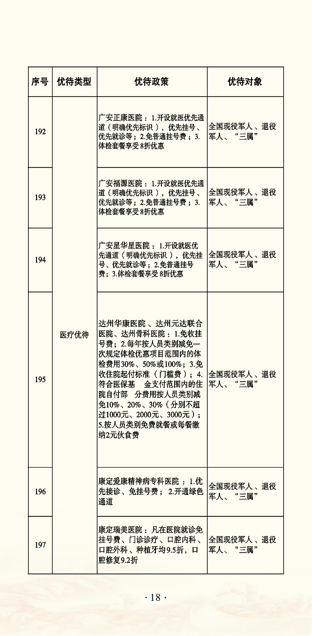
为不断增强广大退役军人和其他优抚对象的荣誉感、获得感、幸福感,大力营造尊崇军人职业、尊重退役军人的浓厚氛围,四川于2022年9月、12月先后发布2批次省级优待项目清单。目前全省各级陆续发布优待项目共1.2万余项,涉及文旅、交通、医疗、生活等领域。为进一步扩大优待证使用场景,加大精品优待项目推广力度,让广大持证人享受更多的优待,四川现面向全国退役军人和其他优抚对象发布优待项目集锦(一),敬请关注!




















(来源:四川退役军人事务厅、四川发布)
编辑:邱果
关注川南在线网微信公众号
长按或扫描二维码 ,获取更多最新资讯
其他