川南在线 发布时间:2023-05-21
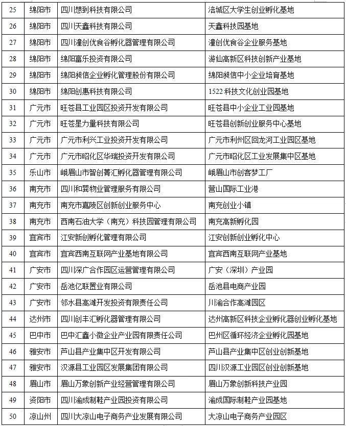
近日,四川省经济和信息化厅公布2022年四川省小型微型企业创业创新示范基地认定名单,确定了电子科大科技园(天府园)小型微型企业基地等50家基地为四川省小型微型企业创业创新示范基地。其中,泸州有4家企业入选。
2022年度四川省小型微型企业创业创新示范基地认定名单


通知要求,各示范基地要以促进企业孵化、成果转化、小微企业创业创新发展为目标,充分发挥联系政府和小微企业的桥梁作用,要提升组织带动社会服务资源能力,运用现代信息技术创新服务模式,增强服务能力,提高服务水平;开展工业企业“小升规”培育,推动中小企业“专精特新”发展,为企业创业创新提供有力支撑。
(来源:四川发布)
编辑:肖昂
关注川南在线网微信公众号
长按或扫描二维码 ,获取更多最新资讯
其他