资讯川南在线 发布时间:2022-12-03
12月2日0时至24时,我市新增本土确诊病例7例、本土无症状感染者6例,无新增治愈出院病例,无新增疑似病例,无新增死亡病例。另有既往无症状感染者转为确诊病例1例。
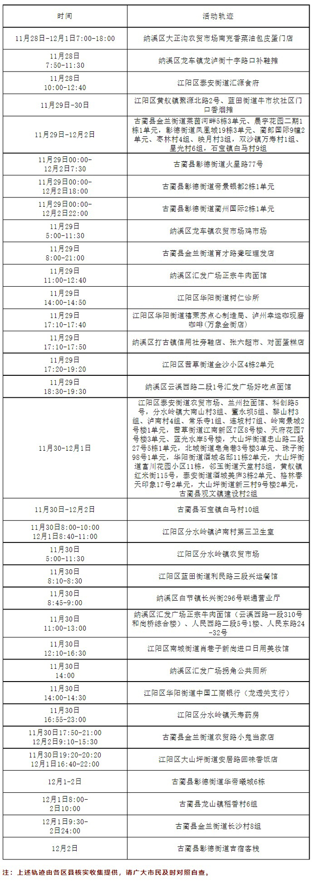
现将新增感染者活动轨迹公布如下,如与以下活动轨迹有重叠,请立即向社区和单位(或居住的酒店)报备,按要求落实隔离管控和核酸检测。
(来源:健康泸州)
编辑:肖昂
关注川南在线网微信公众号 长按或扫描二维码 ,获取更多最新资讯 其他
货车“接龙”逃避检测、“百吨王”遮挡号牌强行冲关……泸州曝光一批典型案例
今日上午,一起“育”见泸州高中的五育时光
转扩!4月10日-6月10日,龙马潭此路段实施临时交通管制
感知民意 开门治堵 | 泸州交警关于征求主城区高峰时段交通拥堵治理措施意见的公告
权威发布 | 泸州市统计局原党组书记陈世伟 严重违纪违法被开除党籍和公职
《泸州历史文化名城保护规划(2022—2035年)》完成住房城乡建设部专家评审
@酒城企业家,这场“政法护企之约”报名开启
护航清明祭扫!泸州市场监管在行动
泸州出台公积金新政
正在公示!大鹿溪(泸县段)拟入选省级幸福河湖
泸州市深化网格体系建设 提升基层地质灾害防治能力
三位主创都是泸州人|泸州10家影院同步上映,《血色黄梅》今日登陆全国院线
补助来了!龙马潭区加速推进“瓶改管” 全力提升“安全底气”
服务升级,泸州机场租车服务全新上线!落地即走,自在启程