川南在线 发布时间:2022-12-03
中共泸州市委人才工作领导小组办公室
关于2022年度“酒城英才计划
——酒城之星”项目入选者名单的公示
根据《泸州市“酒城英才计划”实施办法》(泸组通〔2022〕4号)和《关于开展2022年“酒城之星”申报工作的通知》(泸委人才办〔2022〕8号)要求,经过申报、评审、考察等程序,已评选出2022年度“酒城英才计划——酒城之星”项目拟入选名单。
为体现公开、公正、公平原则,广泛征求社会各界意见,接受群众监督,现将拟入选人员名单予以公示。公示时间为2022年12月2日—12月8日。在公示期内,广大干部群众如有意见,可向市委人才办反映。
联系电话:0830-2670685
地址:泸州市江阳区大山坪市政府大院3号楼2-3室
中共泸州市委人才工作领导小组办公室
2022年12月2日
泸州市2022年度“科技之星”入选名单

泸州市2022年度“乡村振兴之星”入选名单

泸州市2022年度“文化文创之星”入选名单

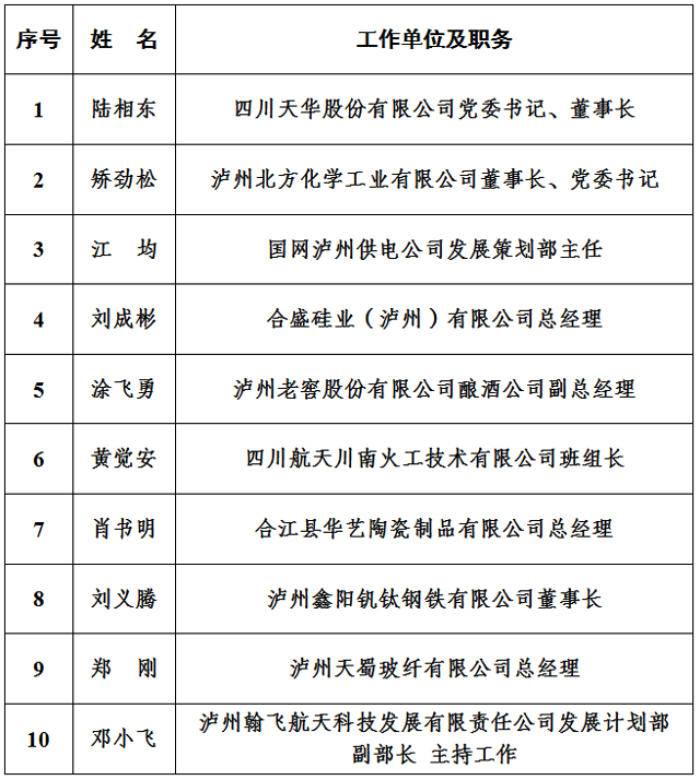
泸州市2022年度“工业之星”入选名单

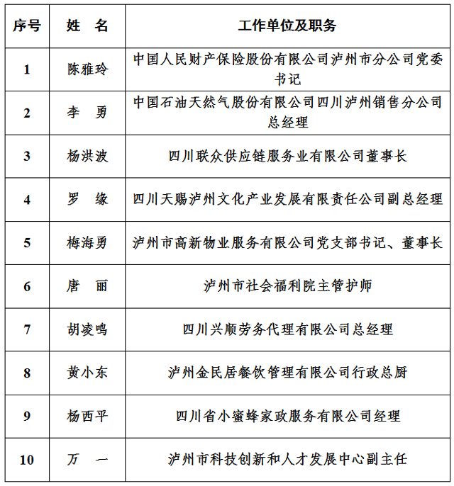
泸州市2022年度“服务业之星”入选名单

泸州市2022年度“名师之星”入选名单

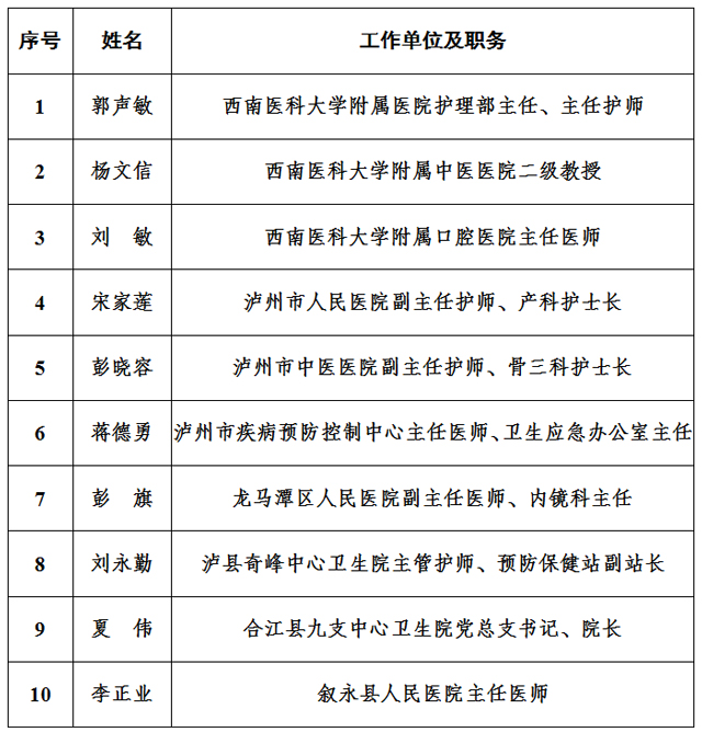
泸州市2022年度“医卫之星”入选名单

泸州市2022年度“工匠之星”入选名单

(来源:酒城先锋)
编辑:肖昂
关注川南在线网微信公众号
长按或扫描二维码 ,获取更多最新资讯
其他