川南在线 发布时间:2022-11-24
11月22日下午,记者从自贡市商务局获悉,为进一步做好元旦、春节期间猪肉市场保供稳价工作,自贡市确定近期分三批次,在部分市级保供超市投放政府储备冻猪肉161吨,统一零售价为每斤12元。

资料图
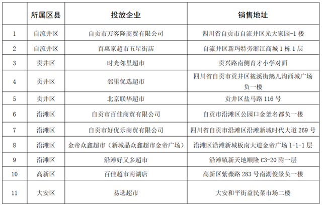
据悉,本轮投放时间分别为一批次2022年11月25日至11月27日;二批次2022年12月23日至12月25日;三批次2023年1月13日至1月15日。投放的储备肉为国内生产冷冻Ⅱ号(前腿肉)、Ⅳ号(后腿肉)分割肉。届时,11家具备冻猪肉投放条件的市级应急保供超市将统一设置“自贡市政府储备冻猪肉投放点”标识。
自贡市商务局相关负责人介绍,本次投放的市(区)级政府储备冻猪肉,均经过严格食品检验检测,请市民放心购买,并在购买过程中有序排队,共同维护投放场所正常秩序。
自贡市政府储备冻猪肉投放点位(荣县、富顺县投放点位由两县自行确定)

(来源:自贡网 记者 欧亚非)
编辑:李永鑫
关注川南在线网微信公众号
长按或扫描二维码 ,获取更多最新资讯
其他