川南在线 发布时间:2022-11-05
3日,四川省文化和旅游厅公示了第六批省级非物质文化遗产代表性项目名录推荐项目名单。其中,泸州有22个项目入选。

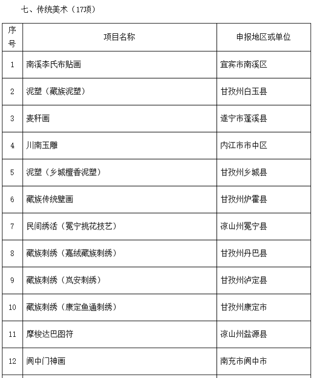
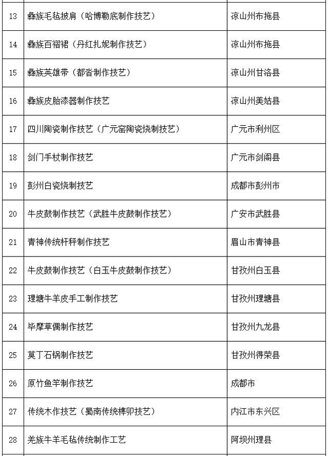
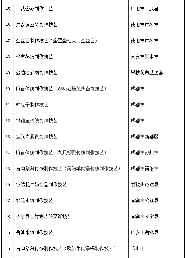
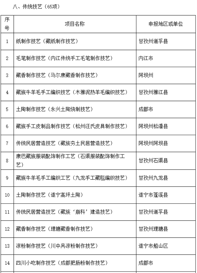
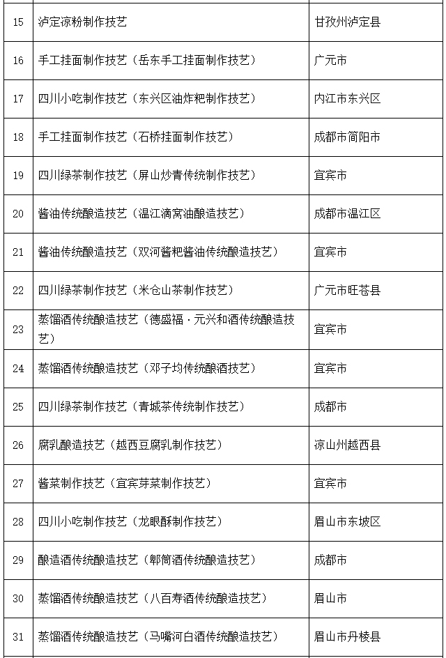
为深入贯彻习近平新时代中国特色社会主义思想,传承弘扬中华优秀传统文化,进一步加强四川省非物质文化遗产代表性项目名录建设,根据《中华人民共和国非物质文化遗产法》《四川省非物质文化遗产条例》以及《四川省文化和旅游厅关于申报四川省第六批省级非物质文化遗产代表性项目的通知》要求,文化和旅游厅开展了四川省第六批省级非物质文化遗产代表性项目推荐申报工作,共收到申报项目427项。经形式审核、专家小组初评、评审委员会审议等程序,提出第六批省级非物质文化遗产代表性项目名录推荐项目334项(新列入207项,扩展127项)。
现将第六批省级非物质文化遗产代表性项目名录推荐项目名单向社会公示,公示期20日(2022年11月3日至2022年11月23日)。公示期间,对公示对象有异议的单位或个人,均可通过信函、传真、电子邮件等书面形式向省文化和旅游厅非物质文化遗产处反映(信函以发送日期邮戳为准,电子邮件以发送日期为准)。反映须实事求是,并提供反映问题的佐证材料。以单位名义反映的,应加盖单位公章;以个人名义反映的,应署真实姓名、工作单位、通讯地址及联系方式,以便于核实了解有关情况。
联系单位:省文化和旅游厅非物质文化遗产处
联系电话:028—86703719
邮 箱:848470834@qq.com
通讯地址:四川省成都市锦江区青莲上街2号
邮政编码:610051特此公告。
四川省文化和旅游厅
2022年11月3日
第六批省级非物质文化遗产代表性项目名录
推荐项目名单





























阅读原文查看清晰名单表格
(来源:文旅泸州)
编辑:肖昂
关注川南在线网微信公众号
长按或扫描二维码 ,获取更多最新资讯
其他