川南在线 发布时间:2022-11-03
泸州市江阳区新型冠状病毒肺炎疫情防控指挥部关于调整常态化核酸检测的通告
(第15号)
广大居民朋友:
为进一步做好疫情防控工作,经区新型冠状病毒肺炎疫情防控指挥部研究决定,对常态化新冠病毒核酸检测工作进行调整,现就有关事宜通告如下。
一、全员核酸检测
自11月1日起,暂停每周星期三全员新冠病毒核酸检测。
二、定期便民核酸检测
为满足需持有72小时核酸检测阴性证明居民的需求,每周定期组织两次便民核酸检测。
(一)采样时间:每周星期二、星期六7:30-12:00,13:30-16:00
(二)检测对象:需要检测的居民
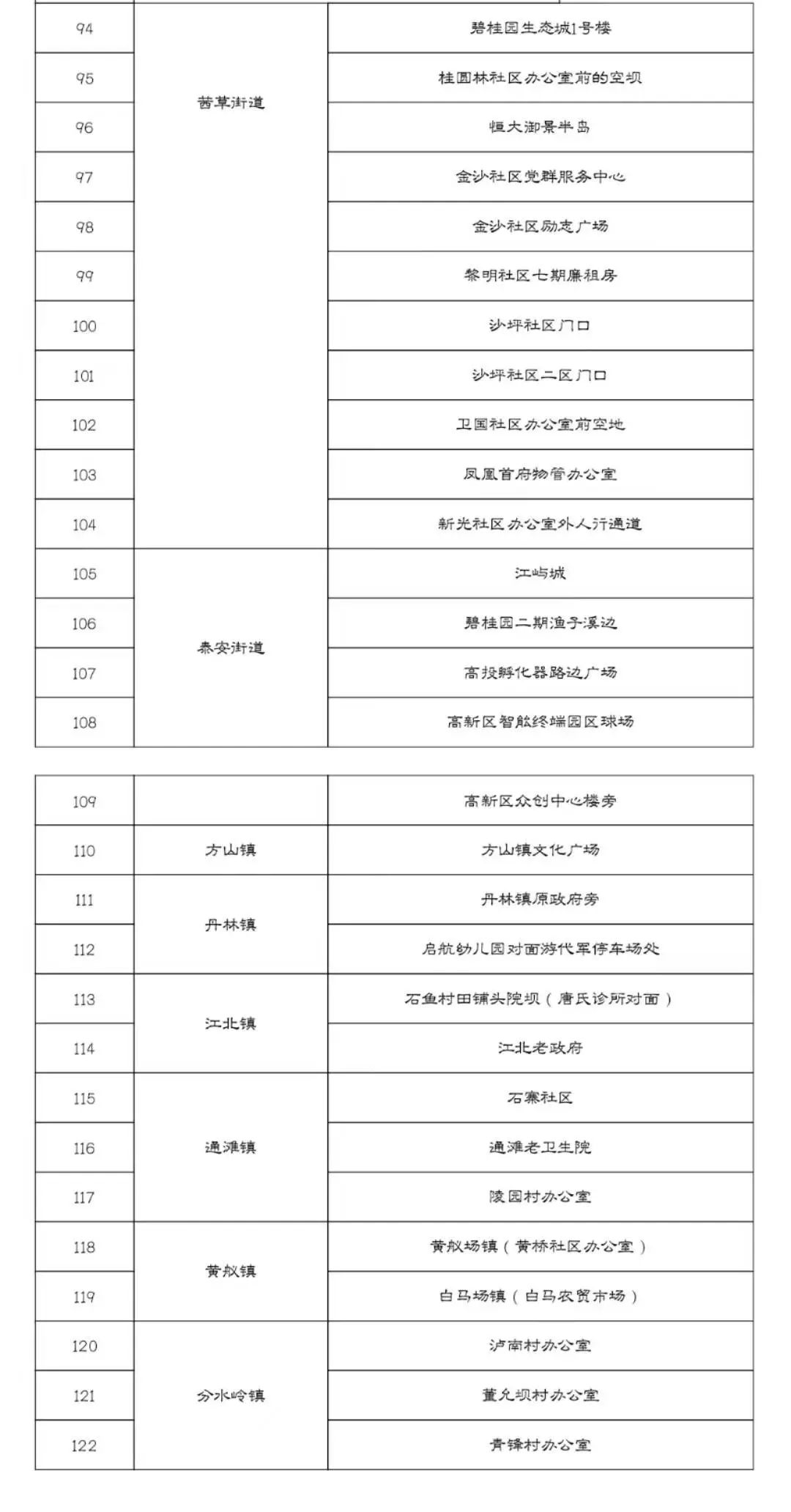
(三)采样点位:见表一(采样时间和点位将根据实际情况进行调整)
(四)检测费用:3.5元/人
三、常态化核酸检测
为满足需持有48小时或24小时核酸检测阴性证明居民的需求,每天进行常态化核酸检测。
(一)采样时间:每周星期一至星期天,具体以各采样点位公布时间为准
(二)检测对象:需要检测的居民
(三)采样点位:见表二(采样时间和点位将根据实际情况进行调整)
(四)检测费用:3.5元/人
四、国家和省明确的重点人群按照相关要求和规定频次继续做好核酸检测,确保“应检尽检”。有核酸检测需求的居民,按照“愿检尽检”原则,自行到核酸采样点进行检测,费用自理。
相关时间安排如有变动,将另行通知。感谢大家的理解和支持!
特此通告。
江阳区新型冠状病毒肺炎疫情防控指挥部
2022年11月2日





(来源:江阳区新型冠状病毒肺炎疫情防控指挥部)
编辑:李永鑫
关注川南在线网微信公众号
长按或扫描二维码 ,获取更多最新资讯
其他