川南在线 发布时间:2022-08-02

医院微信公众号、服务号线上挂号
每日早上7:35
如果提示“无该就诊人员信息”“请解绑当前健康卡,重新注册”等无法挂号时,解绑就诊人信息后重新注册。
操作步骤:


点击就诊人电子健康卡
↓
解除绑定
↓
添加电子健康卡
↓
绑定就诊人信息
不同人员核酸检测时间地点

“愿检尽检”人员
采样时间:8:00-23:00
采样地点:丽园街与枫林街交叉路口(巨洋饭店7号门·五星级公馆对面)

新入院患者及陪护
采样时间:8:00-18:00
采样地点:第三住院大楼右侧采样(地廊旁)

有国内中高风险地区旅居史或有发热等新冠相关症状的就诊人员
采样时间:24小时
采样地点:发热门诊

黄码人员及弹窗人员
采样时间:24小时
采样地点:门诊大门入口右转黄码采样区
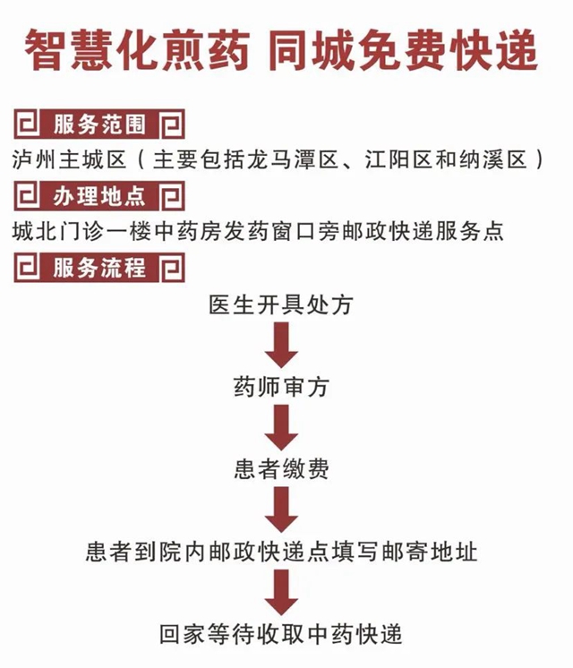
中药同城免费快递

8月义诊来了
时间:义诊当天9:00-11:30
地点:城北门诊大厅
肝胆胰外科
8月8日胆囊胆管结石义诊
8月22日肝胆胰肿瘤义诊
骨伤科脊柱·肿瘤一组
8月26日骨质疏松义诊
(来源:西南医科大学附属中医医院)
编辑:李永鑫
关注川南在线网微信公众号
长按或扫描二维码 ,获取更多最新资讯
其他