川南在线 发布时间:2022-01-31
全国部分地区陆续出现小规模聚集性疫情和零星散发病例,各地防控政策更新频繁,小编为您整理出泸州机场最新出发到达相关防控政策。




泸州进港,如您无境外(地区)、中高风险地区、14天内疫情发生所在县(市、区)或全域封闭管理城市等旅居史或接触史,到达后健康码为“绿码”,检测体温不高于37.3℃,即可正常通行。
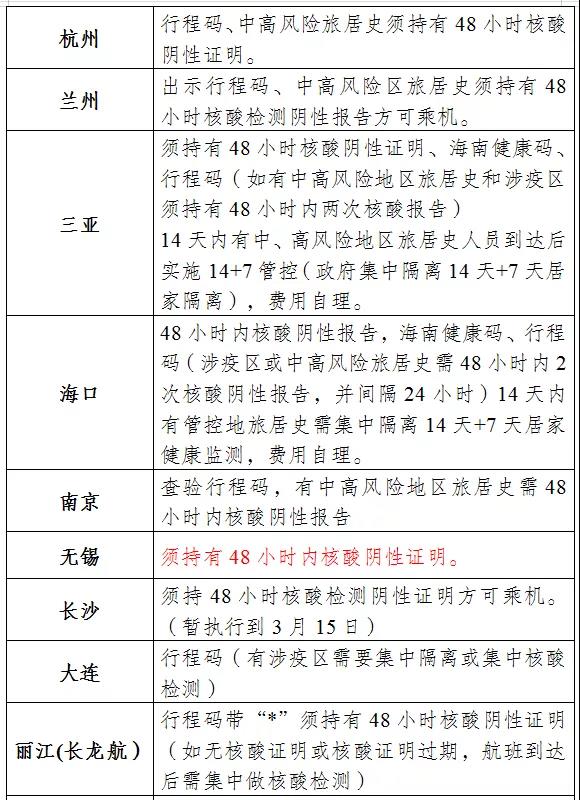
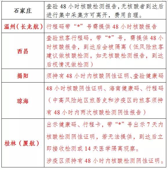
因各地方防疫政策调整频繁,建议您出行前咨询所乘航空公司和目的地机场,进一步确认核酸检测要求或落地管理政策:



注:换季航班计划审批有一定的程序要求,部分航班可能推迟执行。
(来源: 泸州机场)
编辑:肖昂
关注川南在线网微信公众号
长按或扫描二维码 ,获取更多最新资讯
其他