川南在线 发布时间:2022-01-06
内江疾控1月4日发布健康提示:
节后返岗,做好14天健康监测!新增排查地区河南省郑州市,上海市宝山区、奉贤区。
全国疫情:
2022年1月3日0—24时,31个省(自治区、直辖市)和新疆生产建设兵团报告新增本土确诊病例本土病例108例(陕西95例,均在西安市;浙江8例,均在宁波市;河南5例,其中洛阳市2例、许昌市2例、郑州市1例),新增本土症状感染者21例(河南19例,其中许昌市17例、洛阳市1例、郑州市1例;上海2例,其中宝山区1例、奉贤区1例)。
河南省郑州市疫情:
1月3日,河南省郑州市在例行核酸检测中发现2例新冠病毒核酸检测阳性人员,均已闭环转至郑州市新冠肺炎定点医院救治。目前,进一步的流调工作还在进行中。郑州市对管城回族区、二七区部分区域划定封控区、管控区和防范区,实行分类管理,要求封控区足不出户,管控区人不出区。
河南省周口市疫情:
1月3日,河南省周口市太康县在核酸检测中发现初筛阳性2例,经复核和专家研判,确定1例确诊、1例无症状感染者,均已转送郑州市新冠肺炎定点医院救治。2人家住周口市淮阳区四通镇草集村,近期驾驶大货车由河南省禹州市到浙江温州运送卫浴等建材。
陕西西安疫情:
自2021年12月9日以来,陕西省累计报告确诊病例1785例,其中西安1758例、咸阳13例、延安13例、渭南1例。经过数轮大规模核酸检测和12天的严格社会管控,目前虽然连续多日处于高位,但相较于疫情初期,社区层面导致的传播快速上升势头得到控制。
全国中高风险地区:
截至2022年1月4日19时:全国共有高风险地区4个,其中陕西省西安市3个,广西壮族自治区防城港东兴市1个。中风险地区80个,其中陕西省西安市63个、延安市8个;广东省东莞市1个;云南省昆明市1个;浙江宁波2个;河南省洛阳市2个、许昌市3个。
为严格落实“外防输入、内防反弹”的防控要求,有效控制和降低疫情传播风险,内江市疾控中心提示您:
重点管控措施
对2021年12月21日(含)以来,有河南省郑州市管城回族区、二七区旅居史的来(返)内人员实施居家或集中隔离,每3天进行1次核酸检测,直至离开旅居地满14天为止。
对2021年12月20日(含)以来有河南省许昌市禹州市,周口市沈丘县、太康县、淮阳区旅居史的来(返)内人员实施居家或集中隔离,每3天进行1次核酸检测,直至离开旅居地满14天为止。
对2021年12月18日(含)以来有浙江省宁波市北仑区旅居史的来(返)内人员实施居家或集中隔离,每3天进行1次核酸检测,直至离开旅居地满14天为止。
对2021年12月14日(含)以来有西安旅居史的来(返)内人员,实行集中隔离直至离开西安满14天,隔离期间每3天完成1次鼻咽拭子核酸检测,直至离开旅居地满14天为止。
对2021年12月20日以来有河南省洛阳市新安县旅居史的来(返)内人员实施居家或集中隔离,每3天进行1次核酸检测,直至离开旅居地满14天为止。
交通、铁路等部门,对重点地区来(返)内人员,要查验健康码和48小时内核酸检测阴性证明,做好人员信息登记和推送。
严格报备管理
有阳性病例报告地区旅居史、红码、黄码及与阳性病例轨迹有交集的人员,请抵达内江后2小时内主动向所在村(社区)、单位和入住酒店报备,积极配合社区做好核酸检测、集中隔离、居家隔离、健康监测等疫情防控措施。
不主动申报、刻意隐瞒信息或拒绝接受隔离医学观察,造成疫情传播或有传播严重危险的,根据《中华人民共和国传染病防治法》《中华人民共和国刑法》等有关规定,将依法追究当事人法律责任。

备注:根据疫情形势,排查地区将进行动态调整,红色部分为当日新增或调整报备地区。
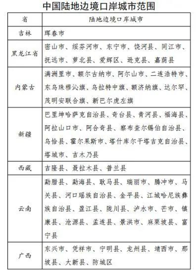
陆地边境口岸城市(与香港、澳门有口岸相连的除外)入(返)内人员需提供48小时内核酸检测阴性证明,陆地边境口岸城市名单见下表。

管控措施

温馨提示
随时关注国内新冠肺炎疫情变化情况,近期重点关注西安疫情,不前往高、中风险地区以及发生本土疫情的地区。如确需前往的,请务必做好个人防护,关注目的地疫情风险提示。如您近期有西安旅居史,收到提醒短信或健康码变为“黄码”,请立即向所在社区或居(村)委会、单位或入住酒店报备旅居史,按要求做好核酸检测,配合做好隔离管控措施。
主动开展核酸检测。市外归来,请主动做一次核酸检测(如果检测1次仍不放心的市民朋友,可以间隔24小时后再次进行检测)并自我健康监测14天,密切关注自身健康状况及健康码变化,如出现发热、咳嗽等症状,及时佩戴医用外科口罩或以上级别的口罩前往就近的发热门诊就医。
良好习惯“九还要”。口罩还要科学戴、双手还要经常洗、窗户还要时常开、疫期还要少聚集、物品还要适度消、社交距离还要留、咳嗽喷嚏还要遮、公勺公筷还要用、防控措施还要守。
坚持多病共防。寒潮来袭,气温骤降,流感等呼吸道传染病也进入高发季节,广大市民朋友在做好新冠肺炎疫情防控的同时,要切实做好流感、流行性腮腺炎、水痘、手足口病、布病、诺如病毒引起的感染性腹泻等当前重点传染病的防控,积极接种疫苗,保持规律作息,注重饮食营养搭配,少饮酒,不熬夜,避免情绪激动和身体疲劳。
接种新冠疫苗。为共筑免疫屏障,请符合条件的公众,包括3—11岁儿童,如无接种禁忌症,请尽早主动完成新冠疫苗的全程接种,已完成2剂新冠灭活疫苗或1剂新冠腺病毒疫苗接种6个月以上的,可接种新冠疫苗加强针。
每个人都是自己健康的第一责任人,让我们携手同行,共同阻击疫情传播!
公众关切
冬春季节,流行病多发,如何多病同防,做好个人防护?
冬春季各类呼吸道传染病高发。在做好新冠疫情防控的同时,我们还要加强对其他呼吸道传染病的防范,防止多病叠加的健康危害。 目前,个人防护和疫苗接种仍是抵御呼吸道传染病最有效的手段。要做到“三要两不要”。
“三要”:一要养成三个好习惯。戴口罩、勤洗手、多通风的卫生习惯,少聚集、一米线、用公筷的生活习惯,亮健康码、扫场所码、主动核酸检测的防疫习惯。二要积极接种疫苗。全程接种新冠病毒疫苗及加强针,积极接种流感、肺炎等疫苗。三要积极参加体育锻炼,增强自身免疫力。
“两不要”:不要聚集。尽量不去人员密集场所和密闭空间,确需进入此类场所的,务必做好个人健康防护,全程佩戴口罩、保持一米距离。出现可疑症状,不要自行买药或到小诊所就诊。
节后返岗要注意什么?
及时主动报备。密切留意疫情走势。若您发现近14天到过中高风险地区以及有本土疫情报告的城市、与阳性人员同乘交通工具或活动轨迹有交集,请及时主动向社区(村)、单位、入住酒店报备,积极配合核酸检测、风险排查、健康监测等防控措施。
做好健康监测。关注自己、家人及假期同行人员的健康状况。一旦出现发热、咳嗽、乏力、嗅(味)觉减退等不适症状,不要自行买药或到小诊所就诊,应报告单位并及时就医,排查无异常后再返岗上班。
为了您和家人的健康,建议您从外市返程后主动进行一次核酸检测。
做好个人防护。进入工作场所自觉配合测温、扫码。勤洗手、多通风、少聚集,规范佩戴口罩,保持一米社交距离。注意手卫生,接触公用电话、打印机等公共物品后及时洗手。控制开会次数和时间,提倡无纸化办公。
错时错峰就餐。错时、错峰就餐,减少人员聚集。取餐、用餐保持安全距离,尽量避免面对面就坐。注意用餐卫生,使用公勺公筷。控制用餐时间,餐后及时离开。
(来源:内江市疾控中心)
编辑:李永鑫
关注川南在线网微信公众号
长按或扫描二维码 ,获取更多最新资讯
其他