川南在线 发布时间:2021-08-28
按照《古蔺县2021年城区小学、初中招生通告》和“学校划片招生、学生免试就近入学”的总体原则,根据生源分布、办学规模,现将2021年城区小学、初中划片招生情况予以公告。
一、划片情况
1.城区小学招生区域划片情况(见示意图)

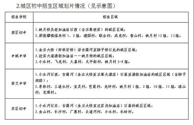
2.城区初中招生区域划片情况(见示意图)

二、分配顺序
1.招生区域内符合条件的常住户口、优抚对象。
2.招生区域内符合条件的购房。
3.招生区域内符合条件的工作、经商、务工等。
三、分配原则
1.招生区域内按分配顺序分配,如划片学校学位不足时依顺序摇号分配。
2.城区小学毕业生不具备城区初中招生入学条件的,摇号分配。
3.如城区有剩余学位,可统筹安排不具备城区招生入学条件但有入学需求的新生;如无剩余学位,可选择入读玉田小学、交通小学、杨柳小学、稻香小学、玉田中学等学校或回户籍所在地就读。
四、报名安排
1.入学通知、报名时间:8月27日学校电话通知。
2. 报名地点:根据学校通知要求到分配学校报名。
五、其它事项
(一)招生咨询电话
1.城区小学
古蔺县第一小学校:0830-6386608
古蔺县第二小学校:0830-7222671
古蔺县第三小学校:0830-7101861
古蔺县第四小学校:0830-7014170
古蔺县东区实验学校:0830-7062669
古蔺县实验小学校:0830-7208113
古蔺县彰德街道马颈小学校:0830-7101861
古蔺县成龙学校:15378308071(王老师)
2.城区初中
古蔺县崇文初级中学校(古蔺镇中):0830-7211039
古蔺县中城初级中学校:0830-2255524
古蔺县东区实验学校:0830-7062669
古蔺县实验初级中学校:0830-3388948
3.古蔺县教育和体育局教育股:0830-7201016
(二)违规招生举报电话
1.古蔺县教育和体育局党群股:0830-7211815
2.古蔺县纪委监委驻县教体局纪检监察组:0830-7205280
附件:古蔺县城区小学、初中招生示意图


2021年8月26日
(来源:多彩古蔺)
编辑:邱果
关注川南在线网微信公众号
长按或扫描二维码 ,获取更多最新资讯
其他