川南在线 发布时间:2026-01-05
“跑医院排队预约跑一趟,取证还要再跑一趟”,餐饮、美容、药品、供水、公共场所服务等行业的小伙伴,是不是对办健康证的“折腾”深有体会?
别愁了!好消息重磅来袭!江阳区从业人员体检机构开展电子健康证办理服务啦!
数据多跑路,群众少跑腿,让你足不出户搞定“上岗通行证”预约和领证!
一部手机全搞定,办证效率UP UP!
江阳区作为泸州市主城区,餐饮服务等行业集聚,相关从业人员规模庞大。为切实方便群众、简化办事流程,持续推进健康证办理便民服务。江阳区卫健局整合全区体检机构资源,结合“健康泸州,数智健康”把健康证办理搬进手机里。不论您是餐饮店主、美容师,还是从事药品、供水、公共场所服务等行业,只要属于预防性体检范畴,均可享受此项便民福利。
电子证照效力等同纸质:
线上领取的电子健康证全省通用,手机扫码即可查验,再也不怕证件丢失、损毁;
线上事务省心少跑腿:
除检查项目外,预约、提交材料、查询进度、领取证件全部线上完成,省去来回奔波的时间;
线上预审少出错:
群众填写个人信息和提交相关材料,体检机构后台预审,即使证明材料有问题也可线上更改;
百万用户信赖平台:
泸州市卫生健康委官方平台,办理流程合规又高效。
3分钟操作指南,小白也能快速上手!
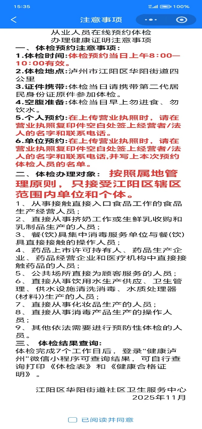
一、健康证预约操作说明
1.微信扫描健康泸州小程序二维码进入,或者搜索健康泸州小程序进入健康泸州,点击“健康证办理”进行体检预约;


2.点击“个人预约”或者预约机构页面筛选江阳区选择合适的机构点击“预约”→阅读注意事项并勾选“已阅读并同意”进入下一步。


3.按页面提示完善预约信息,确定预约类型和预约时间→点击“下一步”→上传“身份证照片”和“营业执照照片”→点击“提交”;


4.提交之后会提示“审核中”,等待工作人员核对信息进行审核,可以从“我的预约”查看审核情况,如果通过则可以到期去体检,如果驳回需要根据驳回原因,修改后重新预约。


二、体检结果及健康证明在线查询
1.预约办理的人员,在结束体检后的5-7个工作日,点击“报告查询”,查看报告和健康证,可自行保存打印电子健康证和体检表。
2.现场登记办理的人员,点击“报告查询”,点击“绑定人员”,通过身份证号,手机号和验证码绑定人员后,即可查看报告和健康证。


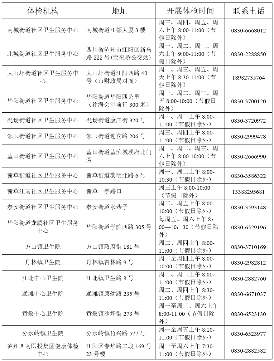
三、江阳区从业人员预防性体检机构信息一览表

(来源 :江阳发布-健康江阳)
编辑:李永鑫
关注川南在线网微信公众号
长按或扫描二维码 ,获取更多最新资讯
其他