川南在线 发布时间:2021-05-20
2021年龙马潭区义务教育阶段招生政策出炉啦!
今年全区拟招收小学一年级新生4830人,拟招收初一年级新生6129人。同时,龙马高中初中部将面向6个街道招收初一新生。
太攒劲了!一起去看看!
详细政策解读
2021年义务教育阶段学校招生政策
一、招生计划
小学:全区各类小学拟招收一年级新生4830人。
初中:全区各类初中拟招收初一年级新生6129人。
二、招生对象和范围
(一)招生对象
1.2021年5月31日前,户籍在龙马潭区的适龄儿童少年;
2.2021年5月31日前,在龙马潭区购买商品住宅未迁入户籍的房屋产权人子女(含购房人为应入学儿童少年),房屋产权人占比100%,且实际入住;
3.具有龙马潭区有效期内居住证(或暂住证)的随迁子女。
(二)年龄条件
小学:招收2021年8月31日前年满6周岁(2014年9月1日—2015年8月31日出生),以户口簿信息为准。已年满7周岁的未入学儿童(2014年8月31日前出生),需提供户籍所在地街镇人民政府或县区级教育行政部门盖章的延缓入学证明,也可提供幼儿园就读的证明。
初中:招收应届小学毕业生和具有同等学历的校外适龄少年。
适龄儿童、少年因身体状况需要延缓入学的,其父母或者其他监护人应当书面提出延缓入学申请,由镇人民政府(街道办事处)或区(县)教育体育局批准。
(三)学籍要求
小学:凡已取得小学学籍的适龄儿童少年,不属于小学新生招生范围。
初中:凡已取得初中及以上学籍的,不属于初中新生招生范围。
三、招生办法
(一)主城区小学、初中招生办法
主城区是指小市街道、红星街道、莲花池街道所辖范围及安宁街道绕城线千凤路内区域(下同)。
1.公办小学
(1)招收对象:具有龙马潭主城区户籍的适龄儿童;2021年5月31日前,在龙马潭区购买商品住宅未迁入户籍的房屋产权人子女(含购房人为应入学儿童少年),房屋产权人需占比100%,且实际入住;龙马潭区户籍且安置房在龙马潭主城区的被征地人员适龄子女。(上述简称“三类适龄儿童”)
(2)信息登记和审核:2021年主城区义务教育阶段新生入学先网上登记基本信息,并进行网上初审,再进行现场审核。
①网上信息登记 2021年5月31日至6月6日,家长使用“酒城e通”APP进行网上报名信息登记。逾期不填报者,责任自负。
扫码下载“酒城e通”

②网上初审 2021年6月8日—2021年6月9日将对所有通过“酒城e通”APP上传的适龄儿童登记信息进行初审,并向家长反馈初审是否通过。凡通过者手机短信反馈通过者序号和现场审核地点;初审未通过者,将通过“酒城e通”APP短信反馈告知原因,家长可在6月9日前对填错信息进行修改提交,重新接受初审。若还有异议,家长可到区教育体育局教育股(长乐街三段2号2幢315室)进行现场咨询。逾期未修改、初审未通过的视为自动放弃,不再办理信息登记。
③现场审核 三类适龄儿童的家长于2021年6月12日携带“信息登记所需资料”原件到手机短信反馈的序号和地点进行信息登记现场审核。若现场审核不通过将不被录取;逾期不参加现场审核,则视为自动放弃,不再办理。
龙马潭主城区户籍的适龄儿童准备户口簿,网上信息登记时需清晰扫描上传户主和适龄儿童页。
符合条件的购房人适龄子女准备三项资料:
一是房屋产权证(无产权证的提供网签证明或不动产登记信息,也可提供购房合同与正式购房发票);
二是2021年5月以前水电气等缴费证明(建议以气费为主);
三是户口簿(户籍未与其子女一起的还需提供适龄儿童出生医学证明),提供证明在网上信息登记时清晰扫描上传。
符合条件的被征地人员子女准备两项资料:
一是拆迁安置协议盖鲜章页(或区级以上集体土地征收部门出具的征地证明、街道或社区出具的倒房证明);
二是户口簿(户籍与其子女一起的需准备被征地人员和适龄儿童页,户籍未与其子女一起的需准备适龄儿童出生医学证明),提供证明在信息登记时需清晰扫描上传。
(3)分配办法
主城区户籍的适龄儿童按“户籍优先、就近免试、划片招生”原则第一批次安排就读主城区学校;主城区购房人适龄儿童第二批次统筹安排,若主城区学校学位不足,则统筹安排到主城区外有学位的相对就近的学校,若不服从安排,视为自动放弃,不再另行安排。
2.公办初中
(1)招收对象:具有龙马潭主城区户籍的应届小学毕业生;2021年5月31日前在龙马潭区购买商品住宅未迁入户籍的房屋产权人子女(含购房人为应入学儿童少年),房屋产权人占比100%,且实际入住;龙马潭区户籍且安置房在龙马潭主城区的被征地人员适龄子女。
(2)信息登记和审核:与主城区公办小学信息登记和审核办法相同(见上)。
(3)分配办法:主城区户籍的适龄少年按“户籍优先、划片招生”原则第一批次安排就读城区学校;主城区购房人适龄少年根据第一批次安排后的空余学位进行第二批次统筹安排,若不服从安排,视为自动放弃,不再另行安排。
(4)龙马高中初中部招生说明:面向小市街道、莲花池街道、红星街道、安宁街道、鱼塘街道、罗汉街道招收龙马潭区户籍适龄少年及购房人适龄子女,若报名数超出计划数,则实施电脑随机派位,未摇中的适龄少年回属地划片范围内的学校就读。
3.民办小学和初中
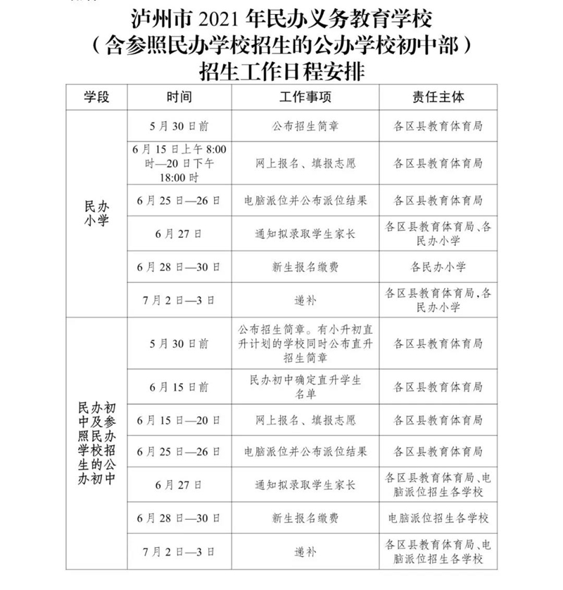
(1)民办小学:天立小学、天立英才外国语学校、江北学校(含伍复街校区和淡思校区)、天立学校、飞龙文武学校按《泸州市教育和体育局关于做好2021年义务教育招生入学工作的通知》,统一在市教育体育局民办学校招生报名系统(lz.scrxbm.com)登记,由区教育体育局根据学校招生计划,按网上报名数随机派位录取(如果网报数未超过学校招生计划数,则按网报数全部录取);被民办学校录取缴费后的适龄儿童不再参加公办学校的录取。
(2)民办初中。天立学校、江北学校(含伍复街校区和淡思校区)、飞龙文武学校按《泸州市教育和体育局关于做好2021年义务教育招生入学工作的通知》,统一在市教育体育局民办学校招生报名系统(lz.scrxbm.com)登记,并根据学校招生计划,经学校所辖的一贯制小学直升后,剩余学位由区教育体育局按网上报名数随机派位录取(如果网报数未超过学校招生计划数,则按网报数全部录取)。被民办学校录取缴费后的适龄少年不再参加公办学校的录取。
注意事项:
(1)符合条件的三类适龄儿童、少年只能选择其中一类登记,凡重复登记的,一经查实立即取消其报名资格。
(2)递交材料者必须保证一切材料的真实性,如若发现弄虚作假者,取消该报名儿童、少年的入学资格,并纳入不诚信记录档案;涉嫌违法的,将移送公安机关按相关规定处理。
(二)非主城区小学、初中招生办法
1.各街镇小学、初中招生,对户籍所在地适龄儿童少年及2021年6月10日前在本街镇已购房还未迁入户籍的房屋产权人子女(含购房人为应入学儿童少年),按照就近入学和尊重历史沿革的招生原则,由各街镇政府和学校按有关规定自行拟定招生方案。
2.各街镇进城务工随迁人员子女就读起始年级的,由各街镇和学校制定方案予以解决。
3.部分直属学校招生范围:
(1)泸化小学。招收泸州北方公司、川南机械厂正式职工子女;罗汉街道石梁社区1至5社户籍的适龄儿童及入住购房人子女。
(2)泸化中学初中部。招收泸州北方公司、川南机械厂正式职工子女及罗汉街道所辖户籍的小学应届毕业生及入住购房人适龄子女;特兴街道奎丰学校龙马潭户籍的应届小学毕业生。
(3)泸州市田家炳中学初中部。招收胡市镇户籍应届小学毕业生、胡市镇入住购房人适龄子女。
(三)主城区进城务工随迁子女招生办法
1.基本原则。主城区进城务工随迁适龄子女入学,以具有“合法稳定居住、合法稳定就业”为基本原则,依法保障随迁子女接受义务教育的权利。
2.信息登记及分配办法:根据龙马潭区学校分布及学位实际情况,主城区进城务工随迁适龄子女入学,小学自行选择到安宁学校、齐家学校、罗汉学校登记就读,初中自行选择到安宁学校、尹吉甫学校、特兴学校登记就读,额满为止。
3.提供核查资料:进城务工人员在龙马潭主城区的有效期内居住证(或租房合同)和就业合同(或有效工商营业执照)。
(四)残疾儿童入学办法
切实保障适龄残疾儿童少年接受义务教育的权利,对能够适应普通学校就读要求的适龄残疾儿童少年,优先采用属地普通学校随班就读的方式,就近安排其接受义务教育。适合在特殊教育学校就读的,安排在龙马潭特殊教育学校就读。不能到校就读、需要专人护理的,采取送教上门和远程教育相结合的方式实施教育。
(五)其它
1.现役军人、烈士、公安英模、消防救援人员、台胞、进藏干部、引进人才(省市区重点项目),省疫情防控指挥部公布的定点医院直接参与救治新冠肺炎患者一线医务工作者和支援湖北医疗队全体人员等政策类人员子女入学,于2021年6月10日前到相应主管部门登记,经部门审核,再由相关部门统一报区教育体育局登记办理。
2.龙马潭区户籍且在区外就读的非起始年级适龄儿童、少年,要求转学回区内户籍所在地就读的,由学生家长自行联系学校。学校在不超过规定班额的前提下予以接收,并在规定时间内完善转学手续。
义务教育阶段招生计划与范围


招生工作日程安排

龙马潭区教育和体育局义务教育阶段招生咨询电话:0830-2522069。
(来源:泸州市龙马潭区教育和体育局)
编辑:李永鑫
关注川南在线网微信公众号
长按或扫描二维码 ,获取更多最新资讯
其他