川南在线 发布时间:2020-11-19
近日,交通运输部印发《关于进一步做好高速公路车辆通行费优惠预约通行服务工作的通知》(下简称《通知》)。
目前,货车ETC安装和使用率以及鲜活农产品、跨区作业联合收割机 (插秧机) 运输车辆预约通行率较低,为保持相关政策平稳过渡和有效衔接,决定将高速公路通行费优惠预约通行政策过渡期延长至2020年12月31日。也就是说,该政策是面向:运输鲜活农产品、跨区作业联合收割机(插秧机) 的车辆,并非针对所有车辆免费。
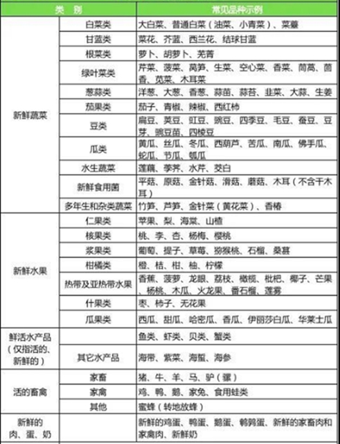
可享受绿色通道免费政策的农产品

(数据来自交通运输部)
不能享受绿通政策的产品
1、樱桃可享绿通政策,车厘子不可以。
2、笋尖、油麦菜不可以享绿通政策。
3、番茄可享绿通政策,小番茄不可以。
4、鱼类、虾类、贝类可享绿通政策,鱼苗、虾苗、贝苗不可以。
5、2020年6月30日后,冷冻猪肉不再享绿通政策。03
过渡期后,只有安装ETC才免费

过渡期结束后,未安装ETC车载装置且未提前完成互联网预约,以及已安装ETC车载装置但在入口收费站未使用或无法正常使用(如被列入ETC用户信用黑名单),领取CPC卡通行的车辆,不再享受免费通行政策 。
也就是说,12月31日过度期结束后,只有安装ETC车辆装置并采用预约通行方式的运输鲜活农产品、跨区作业联合收割机(插秧机)的车辆,才可享受通行优惠政策,其他情况不再享受免费通行政策。
(来源:四川交通广播)
编辑:成欣
关注川南在线网微信公众号
长按或扫描二维码 ,获取更多最新资讯
其他