川南在线 发布时间:2020-09-27

各参保单位和参保人员:
按照全省社保信息系统上线工作统一部署安排,我市将于2020年10月21日正式启用全省社会保险信息系统。为确保省、市社保系统安全、平稳切换,经研究,决定于2020年10月4日24时开始,正式进行系统停机切换工作,届时相关业务将暂停办理,现将有关事项通告如下:
一、停机时间
2020年10月4日24时至2020年10月21日9时。
二、暂停业务范围
(一)暂停办理企业职工养老保险、灵活就业人员养老保险、工伤保险所有业务。
(二)暂停办理失业保险参保缴费、待遇申领发放相关业务以及就业登记、失业登记、所有社保补贴、公益性岗位安置、培训报名、企业吸纳补贴业务。
(三)2020年10月4日24时至10月15日24时,暂停办理生育保险和城镇职工基本医疗保险(含公务员补助、补充医疗保险)、城乡居民基本医疗保险所有结算业务以及全市定点医院医保门诊、住院联网结算、异地就医联网结算、两定机构社保卡划卡购药业务。
(四)暂停全市各合作银行缴纳社会保险费和医疗保险费业务(含银行手机APP、微信、网上银行和窗口柜台;不含机关事业单位养老保险、城乡居民养老保险、城乡居民基本医疗保险)。
(五)暂停全市社银自助一体机、宜宾人社网上办事大厅、宜宾人社APP、微信公众号、工伤按项目参保网上申报等所有线上自助服务和所有对外服务接口。
三、其他事项
(一)请参保对象妥善安排时间,提前或延后申办相关业务,避免因系统停机切换造成影响。系统停机切换期间,请广大参保群众及时关注宜宾市人力资源和社会保障局门户网站、宜宾人社、宜宾税务微信公众号等相关通知公告,同时警惕来源不明的虚假信息,以免造成不必要的损失。
(二)停机切换期间,城乡居民养老保险业务、机关事业单位养老保险业务、社会保障卡业务(不含医保刷卡业务)、城乡居民基本医疗保险正常缴费不受影响。
(三)10月全市企业职工基本养老保险待遇、工伤保险待遇、退休清算人员医保个人账户待遇提前到9月底发放。
(四)2020年10月21日起,宜宾人社APP、微信公众号和社银自助一体机将根据实际工作情况逐步恢复运行,社保网上办事大厅将统一切换至“四川人社在线公共服务平台”(公共服务平台地址:http://www.sc.hrss.gov.cn/scggfw/system/toIndex.do),医保网上办事大厅业务仍可通过原渠道办理。在宜宾人社APP、微信公众号和社银自助一体机未恢复运行期间,参保对象可通过四川人社、四川e社保APP和四川人社在线公共服务平台进行相关社保业务的自助查询和办理。
(五)全市医保结算业务(含生育保险和城镇职工基本医疗保险、城乡居民基本医疗保险)拟于2020年10月16日起逐步恢复。全市医保参保登记业务拟于2020年10月21日起逐步恢复,恢复后机关事业单位生育保险和城镇职工基本医疗保险正常征收;灵活就业人员、企业生育保险和城镇职工基本医疗保险缴费业务拟于2020年11月1日起恢复;系统停机期间,参保人员医疗保险待遇不受影响。
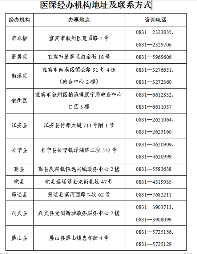
(六)在全省社保信息系统上线运行后,所有医保业务请前往医保经办机构或在医保经办机构指定的渠道进行办理。(具体办理地点及联系方式见附件。)
请各参保单位和参保人员相互转告,如遇特殊原因不能按时恢复业务办理,我们将另行公告恢复业务办理时间,由此带来的不便,敬请谅解。
医保经办机构地址及联系方式

(来源:宜宾市人力和社会保障局)
编辑:成欣
关注川南在线网微信公众号
长按或扫描二维码 ,获取更多最新资讯
其他