川南地区综合性网络门户

资讯

泸州市涉嫌违规外卖入网经营者通报(第十一期)
26
2022-11

时间: 2022-11-26

近期,省市场监督管理局通过“四川省网络食品安全核查处置平台”监测到泸州市新增50户涉嫌违规外卖入网经营者(其中,“饿了么”0家,“美团”50家;其中江阳区15家,龙马潭区20家,泸县4家,叙永县10家,古蔺县1家)。现将上述商家及存在问题进...

四川省第二批基层治理示范单位名单公布,泸州龙马潭红星街道和6个社区上榜
26
2022-11

时间: 2022-11-26

记者11月25日从四川省民政厅获悉,日前,民政厅、省委组织部联合确定了第二批省级基层治理示范街道(镇)、社区名单。成都市青羊区府南街道等30个街道(镇)被确定为“2021年全省基层治理示范街道(镇)”,成都市青羊区苏坡街道清波社区等100个...

关于西南医科大学附属医院恢复忠山院区发热门诊的通告
26
2022-11

时间: 2022-11-26

广大市民朋友:根据新冠疫情防控实际情况,我院于11月25日起有序恢复忠山院区发热门诊医疗业务,就诊疫情防控政策仍按原相关要求执行。西南医科大学附属医院2022年11月25日 泸州市“黄码”人员核酸采样定点医院名单市民朋友们若看见健康码变黄码...

江阳区关于新增临时管控区域的通告(第23号)
26
2022-11

时间: 2022-11-26

江阳区新型冠状病毒肺炎疫情防控指挥部关于新增临时管控区域的通告(第23号)根据疫情防控需要,经区新型冠状病毒肺炎疫情防控指挥部研究决定,现就新增临时管控区域有关事项通告如下。新增临时管控区域:南城街道:广场环路182号北城街道:劳动路79号...

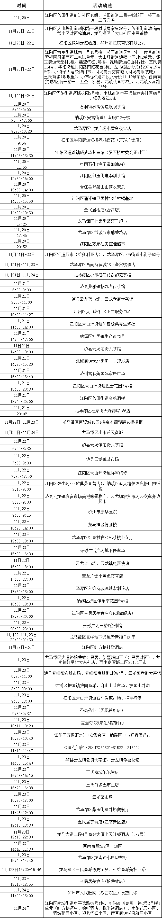
泸州市新冠肺炎疫情最新情况(11月25日发布)
25
2022-11

时间: 2022-11-25

 11月24日0时至24时,我市新增外省返泸无症状感染者2例,新增本土无症状感染者15例,无新增治愈出院病例,无新增疑似病例,无新增死亡病例。  现将新增感染者活动轨迹公布如下,如与以下活动轨迹有重叠,请立即向社区和单位(或居住的酒店)报备...

首届中国(四川)国际熊猫消费节泸州分会场开幕
25
2022-11

时间: 2022-11-25

 24日,首届中国(四川)国际熊猫消费节泸州分会场暨2022年“惠享泸州”商文旅全民消费季活动在泸州西南商贸城举行,拉开了泸州市一系列消费活动的序幕。  这里给您献上一份逛展指南,助您逛个够!商文旅集市、“非遗”集市  时间:2022年11...

​兑现1200万奖励!纳溪区、合江县分别创建为天府旅游名县和候选县
25
2022-11

时间: 2022-11-25

 近日,2022四川省文化和旅游发展大会隆重召开,第四批天府旅游名县正式揭晓,泸州市纳溪区、合江县分别成功创建为天府旅游名县命名县和候选县。  按照《中共泸州市委 泸州市人民政府关于高质量发展文旅经济 加快建设文化强市旅游强市的意见》奖励措...

2022桥隧发展科技创新大会暨桥隧创新成果展在泸举行
25
2022-11

时间: 2022-11-25

 11月23日,2022桥隧发展科技创新大会暨桥隧创新成果展在泸州举行,分享我国桥隧创新的成就、交流未来发展方向。  交通运输部原总工程师凤懋润,交通运输部专家委员会主任、原总工程师周伟,中国工程院院士周绪红、李建成、陈政清、李华军,香港工...