川南地区综合性网络门户

资讯

12月3日起,泸州-北京航班有序恢复!
03
2022-12

时间: 2022-12-03

12月3日起泸州-北京航班有序恢复啦!图片来自:故宫博物院航班时刻航班票价购票渠道1.厦门航空客服热线:955572.厦门航空官网:www.xiamenair.com3.泸州机场订票热线:0830-31901864.各正规销售代理平台及机票...

看中医可刷医保卡了!泸州出台19条医保措施
03
2022-12

时间: 2022-12-03

为进一步促进泸州市中医药创新发展,加快推进国家中医药综合改革示范区建设,11月30日,泸州市医疗保障局与泸州市中医药管理局联合印发了《泸州市医保支持中医药传承创新发展十九条措施》。其中,多条措施与居民就诊需求直接相关。支持中医医疗机构纳入医...

泸州2镇2村(社区)拟命名全省样板
03
2022-12

时间: 2022-12-03

11月29日,中共四川省委宣传部发布《关于2022年乡村文化振兴省级样板村镇拟命名名单的公示》。据了解,按照《中共四川省委宣传部等部门印发〈四川省乡村文化振兴“百千万”工程实施方案〉》要求,省乡村文化振兴“百千万”工程样板建设工作协调组对各...

即日起,泸州行政复议职责由市区县两级政府集中统一行使
03
2022-12

时间: 2022-12-03

泸州市人民政府关于泸州市行政复议职责调整的通告泸市府发〔2022〕29号为贯彻落实党中央、国务院和省委、省政府关于行政复议体制改革的决策部署,现将市、区县两级政府统一行使行政复议职责有关事项通告如下。一、自2022年12月1日起,除实行垂直...

泸州一项上榜!首届“中国酒业文化遗产运营经典案例” 评选名单公示
02
2022-12

时间: 2022-12-02

 近日,首届“中国酒业文化遗产运营经典案例” 评选名单公示,泸州一项上榜!  根据中国酒业协会文化遗产保护工作委员会2022至2023年重点工作目标任务,中国酒业协会文化遗产保护工作委员会于2022年7月25日发文开展“中国酒业文化遗产运营...

泸州市新冠肺炎疫情最新情况(12月2日发布)
02
2022-12

时间: 2022-12-02

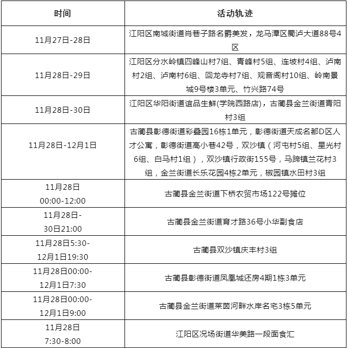
 12月1日0时至24时,我市新增本土感染者16例,无新增治愈出院病例,无新增疑似病例,无新增死亡病例。另有既往无症状感染者转为确诊病例1例。  现将新增感染者活动轨迹公布如下,如与以下活动轨迹有重叠,请立即向社区和单位(或居住的酒店)报备...

日均煎药2万余袋 西南智慧服务煎药中心在泸州投用
02
2022-12

时间: 2022-12-02

 日前,四川天植中药股份有限公司西南智慧服务煎药中心正式投用,实现日均煎煮及配送预防汤剂2万余袋。连日来,一袋袋由西南智慧服务煎药中心抓紧熬制的中药“大锅汤”,送到了我市广大一线防疫人员和市民的手中。  一走进西南智慧服务煎药中心,浓浓的药...

12月6日起,泸州货车限行规定有调整
02
2022-12

时间: 2022-12-02

 1日,泸州市公安局发布关于调整城区货车限行规定的通告。货车限行调整  为进一步便利货车在城市道路通行,更好保障物流畅通,按照《中华人民共和国道路交通安全法》《中华人民共和国大气污染防治法》等相关法律法规规定,现结合我市交通管理实际,对城区...