川南地区综合性网络门户

资讯

泸州市第十一届中小学生艺术展演活动即将开幕
13
2024-06

时间: 2024-06-13

 由泸州市教育和体育局主办的“绽放艺术风采、激发强国力量”泸州市第十一届中小学生艺术展演活动即将在6月15日拉开帷幕。  专场展演将全程现场直播。  本届艺术展演以“大美育、全浸润”为目标,着力培养德智体美劳全面发展的社会主义建设者和接班人...

@泸州中考生及家长 | 今日中考,请注意交通提醒
13
2024-06

时间: 2024-06-13

中考考点信息  为保障泸州市中考顺利进行,切实做好中考期间考点周边道路交通安全管理工作,确保辖区考场周边道路交通安全畅通,给全市考生创造一个安全、有序、畅通、和谐的交通环境,泸州公安交警结合辖区实际,提前开展分析研判,全力为中考学子保驾护航...

全国总冠军!市委书记杨林兴看望慰问西南医科大学女子足球队
13
2024-06

时间: 2024-06-13

 6月11日,市委书记杨林兴带队看望慰问在2023—2024全国青少年校园足球联赛大学女子校园组总决赛中夺冠凯旋的西南医科大学女子足球队运动员、教练员,并进行座谈交流。西南医科大学党委书记廖斌主持座谈会,西南医科大学党委副书记、校长张春祥参...

力争突破1亿吨!四川水路运输提质倍增方案出炉
12
2024-06

时间: 2024-06-12

 近日,四川省交通运输厅印发《四川省水路运输提质倍增行动方案(2024—2028年)》,提出力争到2028年水路货运量突破1亿吨、水路货物周转量突破600亿吨公里、铁水联运集装箱吞吐量突破10万标箱、长途货运量突破3600万吨、货运船舶运力...

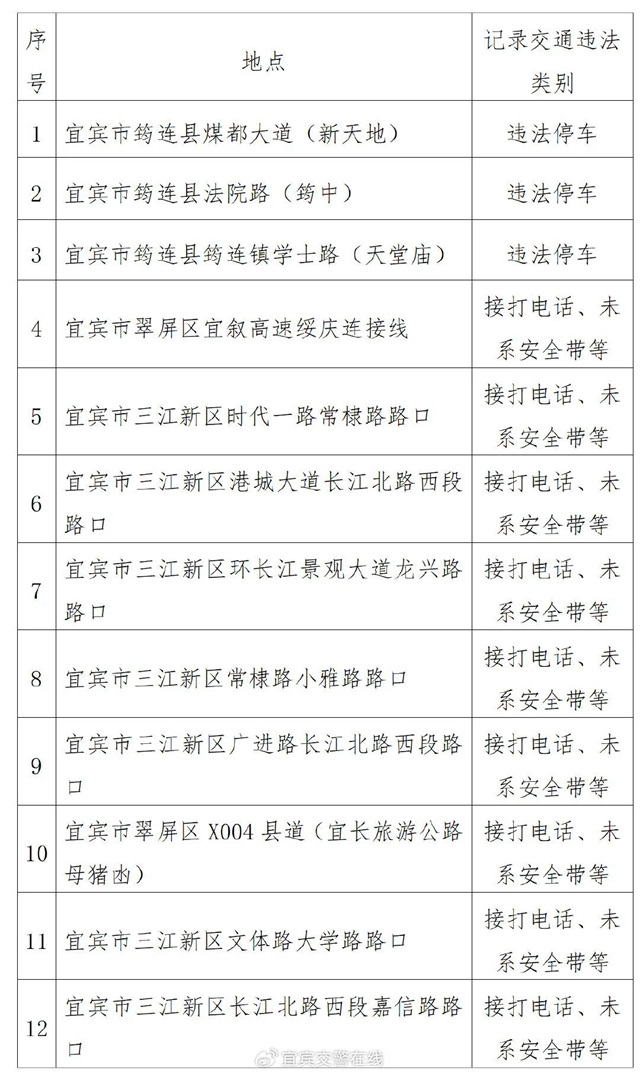
注意!宜宾又新增点位!
12
2024-06

时间: 2024-06-12

注意!注意!宜宾多条道路拟新增电子监控  以上路段监控设备将于,2024年6月19日启用,请大家遵守交规,文明驾车。(来源:宜宾新闻网-宜宾交警)

四川盆地深层页岩气勘探获重大突破
12
2024-06

时间: 2024-06-12

 日前,从中国石化获悉,四川盆地深层页岩气勘探获得重大突破,部署在资阳市的资阳2井完钻井深6666米,测试获125.7万立方米日产工业气流,日无阻流量306万立方米,成为四川盆地时代最古老、产量最高的页岩气井;部署在乐山市的金页3井完钻井深...

资中县农业农村局原党组书记、局长李黎接受纪律审查和监察调查
12
2024-06

时间: 2024-06-12

 资中县农业农村局原党组书记、局长李黎涉嫌严重违纪违法,目前正接受资中县纪委监委纪律审查和监察调查。  李黎简历  李黎,男,汉族,1977年5月生,四川资中人,在职大学学历。1998年12月参加工作,1997年12月加入中国共产党。  1...

最新!泸州这些医院拟占编聘用一批专业技术岗位工作人员
12
2024-06

时间: 2024-06-12

 找工作看过来!泸州市卫生健康委员会下属事业单位拟占编聘用专业技术岗位工作人员17名。  最新公告:  6月5日,泸州市卫生健康委员会发布关于下属事业单位2024年度春季事业单位人才岗位需求信息的补充公告,下属事业单位泸州市疾病预防控制中心...