川南地区综合性网络门户

资讯

泸州市无新增新型冠状病毒肺炎确诊病例
01
2021-03

时间: 2021-03-01

泸州市新冠肺炎疫情最新情况(3月1日发布)  2月28日0-24时,全市无新增新型冠状病毒肺炎确诊病例,无新增治愈出院病例,无新增疑似病例,无新增死亡病例。  截至2月28日24时,全市累计报告新型冠状病毒肺炎确诊病例24例(其中境外输入0...

宜宾市叙州区政府原党组成员、副区长郭孝华严重违纪违法被开除党籍和公职
01
2021-03

时间: 2021-03-01

 经查,郭孝华理想信念丧失,纪法意识淡薄,对党不忠诚不老实,对抗组织审查;违反中央八项规定精神,收受可能影响公正执行公务的礼品、礼金,违规接受旅游活动安排;违规干预插手工程项目、行政执法活动;利用职务上的便利为他人在项目承揽、资金拨付等方面...

宜宾公安交警公布一批隐患风险路段和高风险企业!
01
2021-03

时间: 2021-03-01

 为大力开展宣传警示曝光行动,有效预防和减少道路交通事故,宜宾市公安局交通警察支队现将2021年2月隐患风险路段和高风险企业进行曝光,希望广大交通参与者结合自身实际,引以为戒。  隐患风险路段  一、翠屏区岷江北路至酒圣路  隐患情况:横穿...

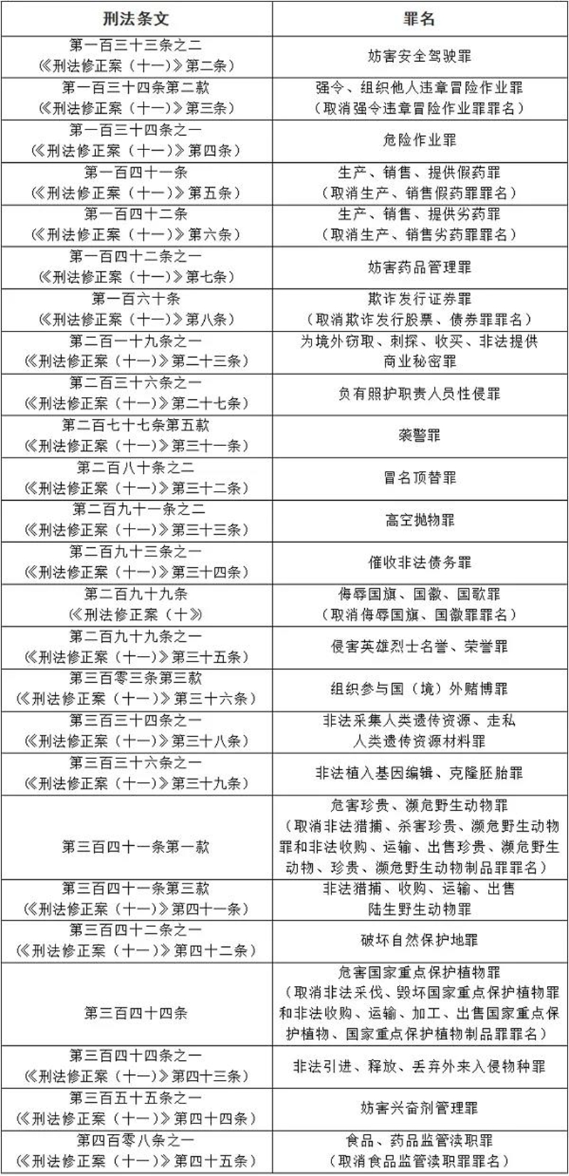
最高可处死刑!3月1日起施行
01
2021-03

时间: 2021-03-01

 《最高人民法院、最高人民检察院关于执行〈中华人民共和国刑法〉确定罪名的补充规定(七)》2月27日正式公布,3月1日起施行。“高空抛物罪”“冒名顶替罪”“妨害安全驾驶罪”“负有照护职责人员性侵罪”等新罪名确定。  同时,《中华人民共和国刑法...

四川发布史上最严防火命令!299人被拘留!
01
2021-03

时间: 2021-03-01

 2020年12月30日,四川省人民政府发布火命令,明确指出,1月1日至6月30日为防火期,其中2月1日至5月31日为高火险期。在此期间,严禁在森林防火区内野外吸烟、烧纸、烧香、点烛、燃放烟花爆竹、点放孔明灯、烧蜂、烧山狩猎、使用火把照明、...

擦亮川派餐饮金字招牌!2021“味美四川”川派餐饮汇活动19日启动
01
2021-03

时间: 2021-03-01

 四川省商务厅近日发布消息:2021“味美四川”川派餐饮汇活动将于3月19日正式启动。  本届活动将联动全省21个市州开展系列精彩活动,全面扩大餐饮消费,激发城市活力,擦亮川派餐饮金字招牌。  (来源:四川发布)

四川新增新冠肺炎确诊病例9例,均为境外输入
01
2021-03

时间: 2021-03-01

四川省新型冠状病毒肺炎疫情最新情况(3月1日发布)  2月28日0-24时,四川新增新型冠状病毒肺炎确诊病例9例(均为境外输入):  1例为2月20日自埃及乘机抵蓉;  6例为2月26日自尼日利亚乘机抵蓉;  1例为2月27日自埃及乘机抵蓉...

纳溪决定了这样干:一年打基础、三年大发展、五年建新城!
28
2021-02

时间: 2021-02-28

中共泸州市纳溪区委关于推动城市高质量发展 加快建成现代生态新城的决定(2021年1月29日中国共产党泸州市纳溪区第十三届委员会第十六次全体会议通过)为深入贯彻十九届五中全会、省委十一届八次全会、市委八届十次全会精神,抢抓成渝地区双城经济圈建...