川南地区综合性网络门户

资讯

国考补录1990人,今起报名!这些考生快来“捡漏!
17
2021-05

时间: 2021-05-17

 2021年国考补录公告正式发布,此次补录共涉及400余个岗位计划补录1990人,报名时间为5月16日至5月18日。中央机关及其直属机构2021年度补充录用公务员公告  中央机关及其直属机构2021年度考试录用公务员面试工作已经基本完成,有...

四川新增新冠肺炎确诊病例1例,为境外输入
17
2021-05

时间: 2021-05-17

四川省新型冠状病毒肺炎疫情最新情况(5月17日发布)  5月16日0-24时,四川新增新型冠状病毒肺炎确诊病例1例(境外输入,4月30日自德国乘机抵蓉,5月16日确诊),无新增治愈出院病例,无新增疑似病例,无新增死亡病例。  截至5月16日...

泸州疾控中心再发健康提示,这些人请主动报备
16
2021-05

时间: 2021-05-16

继5月13日安徽六安、合肥两地发生新冠肺炎本地感染疫情后,5 月14日辽宁营口再次报告本地感染确诊病例和无症状感染者。截至5月15日24时,安徽省报告本地5例确诊病例和7例无症状感染者,辽宁省报告本地6例确诊病例(沈阳市报告1例)和8例无症...

面向四川!内江这所中学公开选调教师啦,即日起报名
16
2021-05

时间: 2021-05-16

内江市第四中学面向全省公开选调啦!因学校工作需要,决定选调2名优秀教师——语文教师1名、体育教师1名。四川省内江市第四中学2021年上半年公开选调教师公告因学校工作需要,根据《事业单位人事管理条例》《四川省事业单位工作人员招聘工作试行办法》...

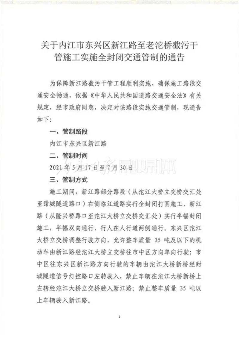
持续两个多月!5月17日起,内江主城区这条道路将实施交通管制
16
2021-05

时间: 2021-05-16

记者从内江市公安局交通警察支队获悉,为保障东兴区新江路截污干管工程顺利实施,确保施工路段交通安全畅通,依据《中华人民共和国道路交通安全法》有关规定,经内江市人民政府同意,内江市公安局交通警察支队将对内江东兴区新江路实施交通管制。据了解,此次...

泸州市新冠肺炎疫情最新情况(5月16日发布)
16
2021-05

时间: 2021-05-16

5月15日0-24时,全市无新增新型冠状病毒肺炎确诊病例,无新增治愈出院病例,无新增疑似病例,无新增死亡病例。截至5月15日24时,全市累计报告新型冠状病毒肺炎确诊病例24例(其中境外输入0例),累计治愈出院24例,死亡0例,目前在院隔离治...

四川省新型冠状病毒肺炎疫情最新情况(5月16日发布)
16
2021-05

时间: 2021-05-16

5月15日0-24时,四川新增新型冠状病毒肺炎确诊病例1例(境外输入,4月30日自德国乘机抵蓉,5月15日确诊),无新增治愈出院病例,无新增疑似病例,无新增死亡病例。截至5月15日24时,全省累计报告新型冠状病毒肺炎确诊病例1001例(其中...

泸州任免一批干部
16
2021-05

时间: 2021-05-16

泸州市第八届人民政府第 106 次常务会议决定:任命:张福荣为泸州市民族宗教事务局局长;彭莉为泸州空港产业促进中心主任,试用期一年;阮杰为泸州市发展和改革委员会总经济师,试用期一年;邓小军为泸州市经济和信息化局副局长;赵光勇为泸州市财政局副...