川南地区综合性网络门户

资讯

古蔺县2021年城区小学、初中划片招生公告
28
2021-08

时间: 2021-08-28

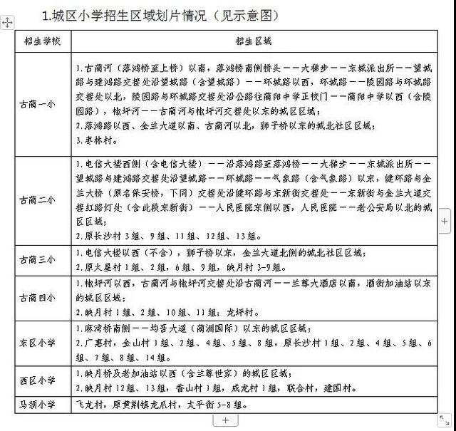
按照《古蔺县2021年城区小学、初中招生通告》和“学校划片招生、学生免试就近入学”的总体原则,根据生源分布、办学规模,现将2021年城区小学、初中划片招生情况予以公告。一、划片情况1.城区小学招生区域划片情况(见示意图)2.城区初中招生区域...

泸州拟引进急需紧缺人才1327人,即日起线上报名
28
2021-08

时间: 2021-08-28

招人了招人了建设新时代区域中心城市泸州这些好单位招人才了27日《泸州市2021年企事业单位急需紧缺人才岗位需求目录》(以下简称《岗位目录》)对外发布今年泸州市138家企事业单位拟引进急需紧缺人才1327人(其中事业单位418人、企业909人...

四川新增新冠肺炎确诊病例1例(境外输入)
28
2021-08

时间: 2021-08-28

四川省新型冠状病毒肺炎疫情最新情况(8月28日发布)8月27日0-24时,四川新增新型冠状病毒肺炎确诊病例1例(境外输入,为8月15日无症状感染者转确诊),新增治愈出院病例3例,无新增疑似病例,无新增死亡病例。截至8月27日24时,全省累计...

四川25个县入选!国家乡村振兴重点帮扶县公布
28
2021-08

时间: 2021-08-28

国家乡村振兴局27日发布,根据党的十九届五中全会精神、中央农村工作会议精神和《中共中央、国务院关于实现巩固拓展脱贫攻坚成果同乡村振兴有效衔接的意见》安排部署,中共中央办公厅、国务院办公厅印发有关文件,西部10省区市综合考虑人均地区生产总值、...

泸州高层次人才大礼包来了!最高资助1亿元!
28
2021-08

时间: 2021-08-28

泸州市总河长办公室关于市级河流河长、河道警长信息的公告
28
2021-08

时间: 2021-08-28

为深入贯彻上级关于全面落实河湖长制工作要求,按照水利部《关于加强河湖长体系动态管理工作的通知》(水利部河长办第81号)以及省总河长全体会议、全省河湖长制工作推进会议精神,现将6大主要河流市级河长、河道警长信息公告如下。市级河长长江河长:杨林...

聂海波、文耀全拟任副厅级领导职务
28
2021-08

时间: 2021-08-28

四川发布干部任前公示,涉多个厅级领导和县(市、区)党委书记职务8月27日,记者从四川组工网获悉,四川省委组织部于当日发布一批干部任前公示。具体公示内容如下。根据《党政领导干部选拔任用工作条例》《四川省党政领导干部任职管理办法》等规定,为进一...

王坤任泸州市民政局局长、张伟任泸州市司法局局长
28
2021-08

时间: 2021-08-28

8月27日,泸州市八届人大常委会举行第四十次会议。会议表决通过了泸州市政府、市监察委员会、市中级人民法院、市人民检察院提请的相关任免案,决定免去熊启权的泸州市人民政府副市长职务、辜继杰的泸州市司法局局长职务、任晓波的泸州市酒业发展促进局局长...