川南在线 发布时间:2024-01-11
1月10日,泸州市商务会展局、市财政局联合印发《泸州市2024年春节期间家居家电消费促进活动实施细则》,1月11日至2月8日,泸州市三区范围内符合条件的企业和消费者可以申领补贴,300万元补助资金用完即止。

点击识别上图二维码可进入“泸州市2024年春节期间家居家电消费补贴”小程序
参与对象
按照《实施细则》规定,2020年12月30日至今被行政处罚过的企业,以及被人民法院列入失信被执行人的企业不能参与此次活动。经企业(单位)自愿申请、区商务部门审核推荐、公示,确认了三区26家企业参与家居、家电促销活动。
活动期间,消费者个人在申请参与泸州市家居、家电消费促进活动的企业购买电视(家庭影院)、冰箱冰柜、洗衣机、空调等绿色智能产品,可申领家居、家电消费补助。
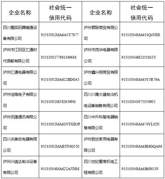
泸州市三区参与2024年春节家居家电消费促进活动销售企业名单


参与条件
此次家居家电消费促进活动,符合单个商品(台或套)的含税销售成交价格在2000元(含)以上的条件即可申领补助。
泸州市三区2024年春节家居家电消费促进活动补助商品品类:
(一)补助家电品类:电视(家庭影院)、冰箱冰柜、洗衣机、空调、电风扇、微波炉。
(二)补助家居品类:热水器、抽油烟机、节能燃气灶具、吸尘器、净水器(机)。
补助标准
补助标准按单个商品(台或套)的含税销售成交价格的10%发放。
其中,单个商品最高补助金额不超过1000元;每人累计申请补助的商品数量不超过3台(套),每人累计最高获得的补助金额不超过3000元;消费者申请3台(套)商品补助累计获取的补助金额不足3000元的,消费者不能继续申请补助。
参与方式
活动期间,消费者在参与活动的商家购买家居家电产品后,进入“泸州市2024年春节期间家居家电消费补贴”小程序,在小程序内选址,并提交相关资料。三区将按申领补助消费者户籍所在地属地原则,对经申请并审核符合补助条件的家居、家电消费者给予现金补助。
按照《实施细则》规定,各县也将结合自身实际情况,适时开展家居家电促销相关活动。
想要购买家居家电的市民朋友,千万抓住这波机会哟!
(来源:泸州发布 泸州日报记者 许亚琴 实习生 牟华蕾)
编辑:李永鑫
关注川南在线网微信公众号
长按或扫描二维码 ,获取更多最新资讯
其他