川南在线 发布时间:2023-10-21
随着低碳出行的理念深入人心
节能又环保的新能源汽车
颇受大家喜爱
为爱车充电已成为“头等大事”
近期,不少网友问龙妹儿
龙马潭哪里有充电桩?
龙妹儿可以自信地告诉大家
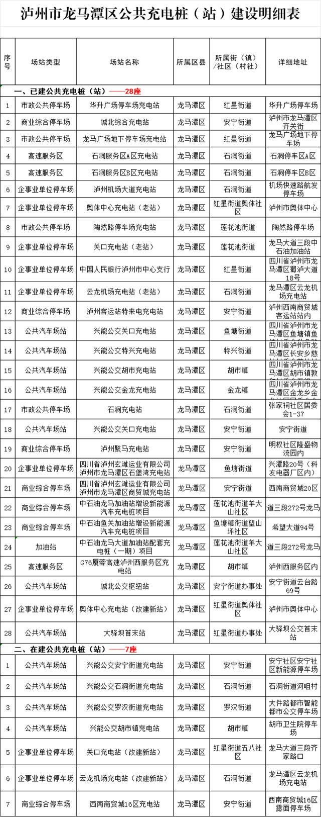
截至目前
龙马潭区已经投用28座充电站
为爱车充电不再是难事
一起来看看吧~


在龙马潭区城北综合充电站地下停车场
不少新能源汽车停靠在
刚刚扩建投运的充电车位上
该充电站设置了6台7千瓦慢充
和20台120千瓦快充
可满足市民不同时间充电需求
费用如何?
据泸州能源投资有限公司企业发展部项目主管韩雷介绍,电动汽车充电费用由电费和服务费两部分组成,按时段阶梯定价,峰时段每千瓦时约1.2元,谷时段约0.6元。


除地下式充电站外
还新建有地面充电站
在龙马潭区关口充电站(新站)
充电桩主体已安装完成,正在等待接电
不同于城北综合充电站
这里的充电桩全是160千瓦
充电速度更快

关口充电站(新站)
配有20台160千瓦充电桩
可同时为40辆车服务
现在已进入收尾工作阶段
预计10月底可建成投用
建成后
将成为龙马潭区桩数最多
装机容量最大的地面充电站
有效满足关口附近用户充电需求



截至目前
龙马潭区已建成
奥体社区便民服务充电站
华升宝龙广场停车场充电站等
28座充电站
在建充电站7座
详细点位请看下图

(来源:龙马潭发布)
编辑:肖昂
关注川南在线网微信公众号
长按或扫描二维码 ,获取更多最新资讯
其他