川南在线 发布时间:2023-08-15
热血,让时间看见爱!近几年,泸州涌现大批默默无闻、无私奉献的无偿献血者,他们用滴滴热血,守护着健康和生命。
近日,泸州市红十字会、泸州市财政局、泸州市交通运输局、泸州市卫生健康委联合印发《关于泸州市无偿献血、造血干细胞捐献获奖者免费乘坐城市公共交通工具和免交普通门诊诊查费自费部分实施方案的通知》(简称《通知》),要求各相关单位认真贯彻《四川省红十字会条例》(以下简称《条例》)和四川省人民政府办公厅下发《关于认真贯彻落实<四川省红十字会条例>的通知》文件要求,落实《条例》第四十五条“获得国家无偿献血奉献奖、无偿献血志愿服务终身荣誉奖、无偿捐献造血干细胞奉献奖的个人凭相关证件,可以免费乘坐城市公共交通工具,在政府举办的医疗机构就诊时可以免交普通门诊诊查费自费部分”的规定,泸州市推出“酒城博爱卡”,在全社会营造尊重无偿献血者、造血干细胞捐献者的良好氛围,个人可以凭酒城博爱卡,在本市内享受:
01
不限次免费乘坐泸州市公交集团公司在江阳区、纳溪区、龙马潭区内安装有公交IC卡刷卡机的无人售票一票制城市公交线路(农村公交、城镇公交、网约定制公交线路除外)。
02
在泸州市内指定的28家公立医疗机构就医时免交普通门诊诊查费自费部分。

满足以下条件,可申请办理酒城博爱卡
01
在泸州市荣获国家无偿献血奉献奖的献血者;(此次办理对象:在2021年12月31日之前获得国家无偿献血奉献奖的献血者)
02
在泸州市荣获国家无偿献血志愿服务终身荣誉奖的志愿者;
03
在泸州市荣获国家无偿捐献造血干细胞奉献奖的捐献者。
非泸州户籍需持暂住证进行申领
常住泸州,符合上述条件任意一项的个人(非泸州户籍需持暂住证进行申领),可经审核办理 “酒城博爱卡”。
如何办理酒城博爱卡?
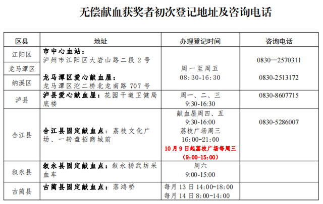
无偿献血获奖者:
无偿献血获奖者由本人持有效身份证件、近期2寸免冠白底照片到市中心血站、龙马潭区龙南路献血屋以及四个县固定献血点信息登记。

温馨提示:法定节假日不办理登记
造血干细胞捐献获奖者:
造血干细胞捐献获奖者由本人持有效身份证件、近期2寸白底免冠电子照片到市红十字会或所在区县红十字会进行信息登记。

温馨提示:法定节假日不办理登记
统一登记截止时间为2023年11月4日,首次集中统一办理酒城博爱卡,办卡人不承担制卡费。超期或补换卡自行携带本人有效身份证件、近期2寸免冠电子照到市公交集团公司纪念标一卡通服务网点办理,工本费(10元/卡)由办卡人自行承担。
温馨提示:
01
“酒城博爱卡”采用实名制办卡方式,仅限本人使用,不得冒用或转借他人,一经发现,公交车驾驶员和医疗机构门诊工作人员有权当场没收,并上报市卫生健康委、市红十字会报备,取消持卡人资格;对使用伪造、变造“酒城博爱卡”免费乘坐城市公共交通工具、免费就医的,依据相关法律法规处理。
02
酒城博爱卡制作完成后,由市中心血站、市红十字会负责发放。
快来领取属于您的酒城博爱卡吧!
(来源:健康泸州-泸州市献血办)
编辑:李永鑫
关注川南在线网微信公众号
长按或扫描二维码 ,获取更多最新资讯
其他