川南在线 发布时间:2023-07-11
为优化乡村医生队伍,加强基层医疗卫生服务能力,泸县拟“镇聘村用”55名乡村医生,现将有关事宜公告如下:
01 大学生乡村医生专项计划
面向全日制大专以上学历的临床医学、中医学类、中西医结合类等相关医学专业应届毕业生(含尚在择业期内未落实工作单位的毕业生),由乡镇卫生院与招聘的大学生签订聘用或劳动合同,在村卫生室工作。
02 招聘原则
本次招聘坚持公开、平等、竞争、择优的原则,按照德才兼备的标准,择优招聘。
03 招聘计划
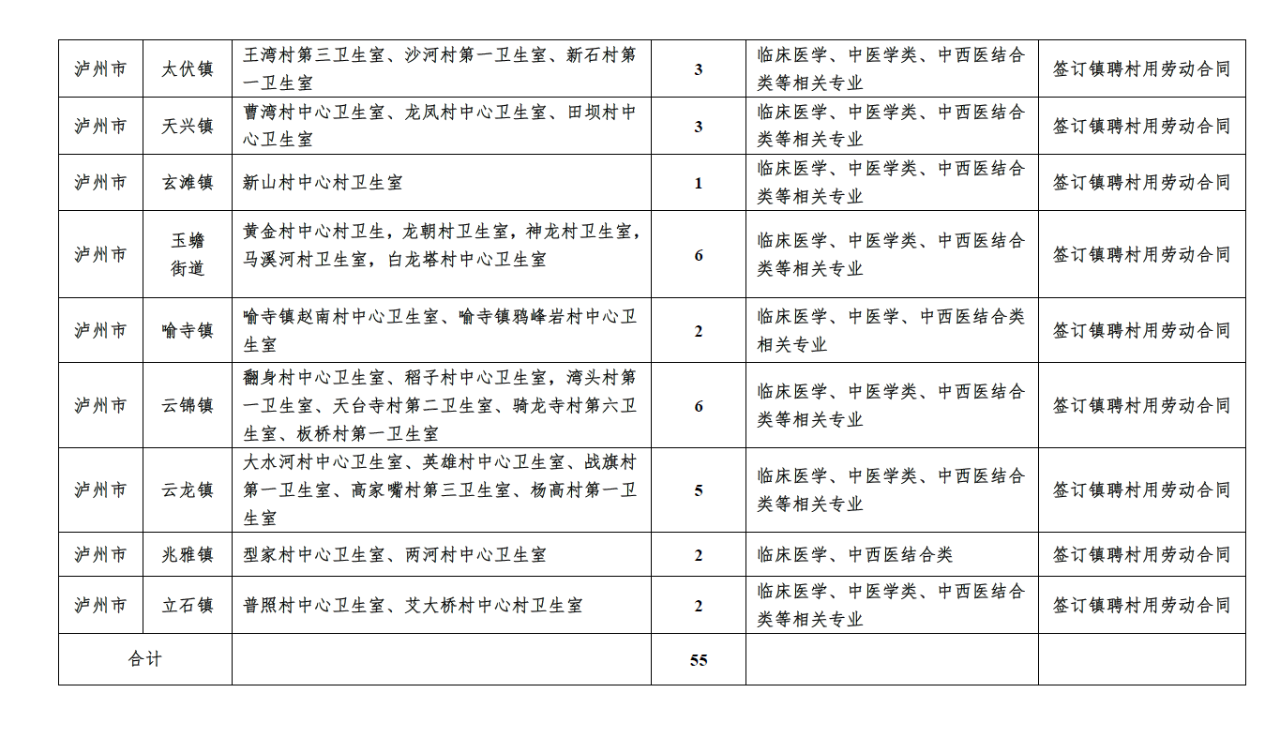
具体岗位、名额等见《泸州市泸县2023年大学生乡村医生计划岗位需求情况表》(附件1)。
04 招聘范围
全日制大专以上学历的临床医学、中医学类、中西医结合类等相关医学专业应届毕业生(含尚在择业期内未落实工作单位的毕业生)。
05 招聘条件
(一)基本条件
1.具有中华人民共和国国籍,拥护中华人民共和国宪法。
2.政治立场坚定,热爱祖国,拥护中国共产党的领导,维护民族团结和祖国统一,反对分裂,热爱社会主义。
3.遵纪守法,品行端正,具有良好的职业道德和服务精神。
4.服从组织管理,对工作认真负责,有较强的事业心和责任感。
5.身体健康,具有正常履行招聘岗位职责的身体条件。
(二)以下人员不得报考
1.不具有完全民事行为能力的。
2.定向到具体行业或单位的应届毕业生。
3.受刑事处罚,自刑罚执行完毕之日起至申请执业注册之日止不满2年的。
4.在各级公务员招考和事业单位招聘中被认定有舞弊等行为,且仍在不得报考公务员和事业单位工作人员期限内的。
5.被列入失信被执行人名单的。
6.不符合岗位所需资格条件的。
7.法律、法规、规章及政策规定的其他不得招聘的人员。
06 现场报名
(一)报名时间
2023年7月10日至2023年7月28日(法定工作时间内)。
(二)报名地点
村卫生室所在镇(中心)卫生院、社区卫生服务中心。
(三)报名程序
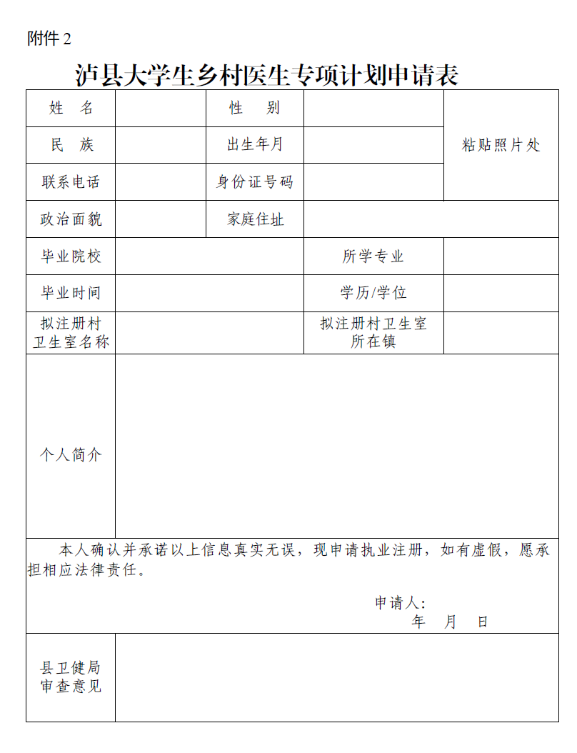
有意愿从事乡村医生的医学专业高校毕业生,根据招聘计划,选定岗位后,下载并填写《泸县大学生乡村医生专项计划申请表》(附件2),持本人身份证原件及复印件、毕业证书原件及复印件和其他相关证件原件及复印件在指定地点进行报名。
(四)资格审查
村卫生室所在镇(中心)卫生院、社区卫生服务中心对报考者提供的材料进行资格初审和收集。县卫生健康局对各招聘单位提交的报考者材料进行复审,若同一岗位出现多名应聘大学生,县卫生健康局要坚持公开、平等、竞争、择优原则,采取考试、面试或考试加面试等方式进行招聘,未被招聘的大学生可根据其意愿调剂至其它村卫生室岗位。按要求公示免试注册的大学生乡村医生拟聘用人员名单。
(五)聘用注册
注册程序按照《乡村医生从业管理条例》有关规定办理。
(六)岗位培训
县卫生健康局组织岗前培训,培训重点为乡村医生执业规则及特点。上岗后,对乡村医生开展定期考核,并通过培训、进修等方式不断提高乡村医生的综合能力与实践技能。
07 政策激励
免试申请并注册为乡村医生的医学专业毕业生,其在乡村医生岗位服务的经历视同为服务基层经历。其在今后职称晋升时,给予一定的加分,优先推荐评优评先。
政策咨询人:郭敏 0830-8191336
附件:
1.泸州市泸县2023年大学生乡村医生计划岗位需求情况表
2.泸县大学生乡村医生专项计划申请表



泸县卫生健康局
2023年7月7日
(来源:泸县卫生健康局)
编辑:李永鑫
关注川南在线网微信公众号
长按或扫描二维码 ,获取更多最新资讯
其他