川南在线 发布时间:2023-05-25
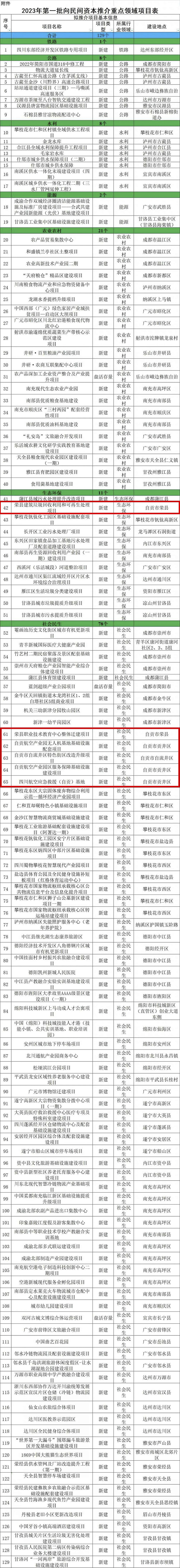
近日,省发展改革委会同省工商联、人行成都分行向民间资本公开推介重点领域项目129个、涉及总投资1371.94亿元。
其中,铁路类项目1个、总投资16.32亿元,公路类项目8个、总投资290.47亿元,水利类项目8个、总投资34.12亿元,能源类项目2个、总投资6.4亿元,农业农村类项目21个、总投资138.22亿元,生态环保类项目11个、总投资31.64亿元,社会民生类项目78个、总投资854.77亿元。
自贡有6个项目入选
2023年第一批向民间资本推介
重点领域项目名单
分别是
01生态环保类
荣县建筑垃圾回收利用和可再生处理项目
02社会民生类
荣县职业技术教育中心整体迁建项目、自贡航空产业园无人机基地基础设施配套项目、自贡市自流井区特色街区改造升级项目、自贡航空产业园区服务保障基础设施建设项目、四川航空应急救援(自贡)基地。

具体项目名单如下

民间投资是稳住经济大盘的重要支撑力量。为激活民间投资活力,我省建立了向民间资本推介重点领域项目长效机制,2020年至2022年,共向民间资本推介项目380余个,总投资额超2800亿元。全省全社会民间投资三年平均增速5.3%。
(来源:自贡网)
编辑:肖昂
关注川南在线网微信公众号
长按或扫描二维码 ,获取更多最新资讯
其他