川南在线 发布时间:2023-02-16
因工作发展需要,泸州国家高新技术产业开发区现面向社会公开招收博士后研究人员,有丰厚的薪酬和福利哦!

招收要求
遵纪守法,品行端正,无违法违纪等不良记录;
已经获得博士学位,或即将获得博士学位的应届博士研究生,年龄在35周岁以下(特别优秀者年龄可放宽到40周岁),身体健康;
具有较强的研究能力和敬业精神,能够尽职尽责地完成博士后科研工作。
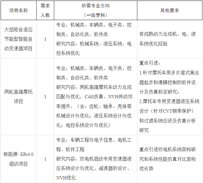
招收需求


工作条件和待遇
为在站博士后人员提供优良的薪酬待遇,包括研发补助、生活补助、免费人才公寓或住房补贴等;
为博士后研究人员配备必要的研发场地、办公用房及助手;
根据项目研发情况为博士后争取和提供专项资金等科研经费支持;
博士后出站后,根据双向选择原则,可留泸工作或由本人对外联系工作单位,工作站协助推荐;
博士后出站后继续在高新区企业工作或创业的,享受高新区高层次人才政策。
简历投递
报名不设截止时间,满员为止,有意向者可将个人简历发送至指定邮箱。
联系部门:泸州高新区博士后科研工作站
联系电话:0830-3590986
联系人:唐科
电子邮箱:429272240@qq.com
通信地址:泸州国家高新区管委会(四川省泸州市江阳区二环路南二段606号)
泸州国家高新区管委会
四川省泸州市江阳区二环路南二段606号

泸州国家高新技术产业开发区总规划面积218平方公里,其中核心区面积110平方公里,重点发展电子信息(数字)经济产业、高端装备制造产业和现代服务业。先后获得长江经济带转型升级示范区等14张国家级名片,2021年成功晋级全国百强高新区。
泸州国家高新区博士后科研工作站于2020年经国家人力资源和社会保障部、全国博士后管理委员会共同批准设立,是四川省第4家、泸州市唯一一家区域性国家级博士后科研工作站,目前下设四川邦立重机有限责任公司、泸州智通自动化设备有限公司、泸州容大智能变速器有限公司3家企业分站。
(来源:视听泸州)
编辑:李永鑫
关注川南在线网微信公众号
长按或扫描二维码 ,获取更多最新资讯
其他