川南在线 发布时间:2022-08-15

亲爱的家长朋友们,新学年即将拉开序幕,恭喜您家宝贝即将踏入学院路的征程!新生入学要报到,体检报告很重要!
在此,泸州市人医儿童保健科为您精心准备新生入学体检攻略一份,赶紧收好!
体检内容
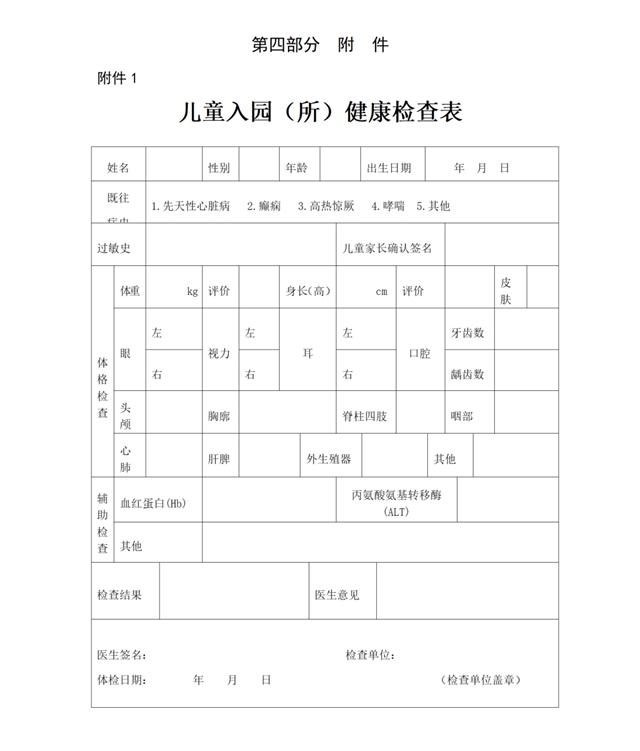
1.托儿所、幼儿园体检项目
根据《托儿所幼儿园卫生保健工作规范》要求,体检项目如图:

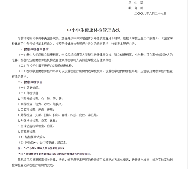
2.中小学生体检项目

敲黑板:
以上内容每一个新生都必须要做,包括转学生。
(看不懂没有关系,我们已经按照以上要求做好了套餐,您只需要告诉我需要做哪项体检即可。)
就诊流程
1.微信预约挂号
关注泸州市人民医院微信公众号挂号,选择儿童保健科——体检医生
2.现场挂号
持儿童身份证或户口本在窗口挂号,选择儿童保健科——体检医生
挂完号以后,请携带体检儿童及儿童的2寸彩色照片,到门诊三楼A区儿童保健科导诊台报到。
体检次日到儿童保健科体检医生处取体检报告就可以啦!
#温馨提示
市府路院区儿童保健科也可进行儿童体检。挂号请选择市府路院区儿童保健科医生。
#体检注意事项
体检有效期:一般只有一个月。建议家长提前与我科预约联系,做到错峰体检。
体检当日需要空腹。可为儿童准备一点食物,采血后即可食用。
体检前请保证孩子充分休息,以免影响检查的准确性。
疫情防控期间,建议每一位儿童由一位家长陪同,注意佩戴口罩。
为什么要体检
目前0-3岁小朋友们大部分没有按照国家要求完成儿童保健。孩子的生长发育水平,心理发育水平均不知晓。大家对心理发育检查了解甚少。
一套完整的心理发育行为检查,可以评估孩子的运动,学习,沟通交流和社会适应能力水平。对于正常水平的孩子,我们可以根据测评结果扬长补短,因材施教。
对于异常的孩子,我们需要早期干预治疗,达到入学能力水平后再入学。比如自闭症、多动症、语言发育迟缓,这些疾病会影响孩子的正常学业,在疾病前期,家长和学校不易发现异常,等到典型症状表现出来才就诊,往往已经错过了有效的干预期。
所以,在孩子入学前进行一次全面的体检,非常有必要。
咨询电话:0830 - 2279014

↑关注我,了解更多儿保动态↑

↑扫一扫,和儿保科医生互动↑
(来源:泸州市人民医院)
编辑:李永鑫
关注川南在线网微信公众号
长按或扫描二维码 ,获取更多最新资讯
其他