川南在线 发布时间:2021-08-24
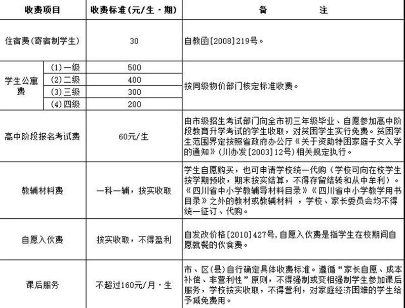
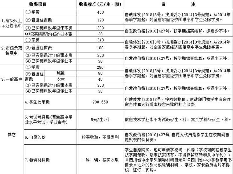
8月23日,自贡市教育和体育局发布了《2021年秋季学期自贡市公办中小学教育收费项目标准一览表(2019年秋季版)》。表中明确列出了2021年秋季学期自贡市公办中小学各教育阶段的收费项目、收费标准、收费依据等信息。

具体内容如下:
01 农村义务教育阶段

02 城市义务教育阶段

03 普通高中

04 中等职业学校

监督投诉,可拨打电话:8125841、8125822
这份开学防疫指南,请收下!
近日,自贡市教育和体育局发布2021年秋季学期开学疫情防控指南,统筹做好全市2021年秋季学期开学和学校新冠肺炎疫情防控工作,切实保障广大师生员工生命安全和身体健康。
指南要求,自贡市中小学校、中职学校、幼儿园和特殊教育学校学生于8月28日报到注册,8月30日正式行课,高校按既定校历做好疫情防控和开学准备工作,2021级新生按照学校录取通知书通知的报到时间报到。学校师生员工非必要不离市,不前往中高风险地区。
指南要求,省内的中小学幼儿园师生开学时持“四川天府健康通”绿码入校,省外低风险地区的中小学幼儿园师生员工应至少提前14天返回市内居家观察,途中做好个人防护措施,持48小时内核酸阴性证明和“四川天府健康通”绿码返市。高校师生持48小时内核酸检测阴性证明及“四川天府健康通”绿码入校,其中省外低风险地区校师生员工和新生到校后,学校应在返校当天组织再次进行核酸检测。
指南要求,近14天内有中高风险地区旅居史或“四川天府健康通”黄码、红码的师生员工暂不返校,转为绿码后持48小时内核酸阴性证明和“四川天府健康通”绿码入校,返校当天再次进行核酸检测。在中高风险地区所在地级市域内其他县(市、区、旗,直辖市为所在区)的师生员工,由学校会同属地卫生健康部门综合评估后,按学校通知持登机、登车前 48 小时内核酸阴性证明和“四川天府健康通”绿码返市、入校,到校后再次进行核酸检测。
指南要求,近14天内有本土确诊病例报告但暂未划定中高风险地区的人员,未返校的暂缓返校;已返校的应立即再次进行核酸检测,检测结果为阴性的纳入社区管理至离开疫情发生地14天为止。
指南要求,境外师生返校严格遵守外事部门和教育部有关规定,经批准入境后方可返校,入境后按疫情防控管理规定,落实“14+7”隔离管控及各项防控措施。返校前一周有发热、干咳、乏力、咽痛、嗅(味)觉减退、腹泻等症状的师生及时向学校报告,治愈后返校。(来源:自贡市教育和体育局、自贡网)
编辑:李永鑫
关注川南在线网微信公众号
长按或扫描二维码 ,获取更多最新资讯
其他