川南在线 发布时间:2021-05-29
根据《中共中央 国务院关于深化教育教学改革全面提高义务教育质量的意见》(中发〔2019〕26号)精神,按照《四川省教育厅关于做好2021年全省普通中小学招生管理工作的通知》(川教函〔2021〕103号)、《泸州市教育和体育局关于做好2021年义务教育招生入学工作的通知》(泸市教体发〔2021〕11号)要求,为切实做好我县2021年义务教育招生入学工作,结合我县实际情况,特制定本方案。
招生计划
(一)城区小学。拟招收一年级新生 2040 人(含民办学校招收 640 人)。
(二)城区初中。拟招收初一年级新生 3610 人(含民办学校招收 1860 人)。
(三)县直属高中初中部。拟招收初一年级新生 1150 人。
(四)非城区义务教育学校。招收本地户籍适龄儿童少年、外来务工人员随迁子女及符合相关政策人员子女,具体招生计划由各镇人民政府、玉蟾街道办事处统筹拟定。
招生对象
我县义务教育阶段学校招生对象主要包括具有泸县户籍或泸县小学学籍的适龄儿童少年、符合就读条件的外来务工或经商人员随迁子女以及按相关政策要求应在泸县入学的烈士、现役军人、公安英模、高层次人才、消防救援人员和抗疫一线医务人员等群体子女。
小学一年级原则上招收年满6周岁(2015 年 8 月 31 日前,含 8 月 31 日出生)的儿童,条件不具备的区域(或学校)可以适当推迟儿童入学年龄,但最迟不得超过7周岁(因身体原因主动提出缓学的除外)。
初中一年级招收应届小学毕业生和具有同等学历但未取得初中学籍的适龄儿童少年。
招生办法
(一)民办义务教育学校招生。
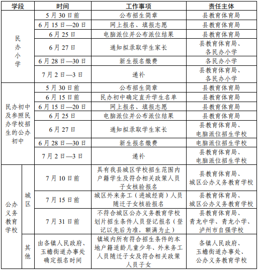
1.网上自主报名和志愿填报。我县今年具有招生计划的民办义务教育学校有泸县二中外国语实验学校、泸县梁才学校和泸县天立小学校。有意愿就读我县民办义务教育学校起始年级的适龄儿童少年,其父母或其他法定监护人应在规定时间内登陆全市统一网上报名系统(网址:lz.scrxbm.com)报名,网上填报的信息必须真实有效并符合招生学校的报名要求。报名缴费时学校将进行学生资格核查,如果不符合学校招生报名条件,学校将取消该生的录取资格。家长或其他法定监护人在报名时,应充分了解民办学校的办学条件、收费标准等具体情况后审慎决定。同时要根据学生的户籍或学籍、民办学校的招生范围正确选择报名学校;符合条件的学生只能填报1个志愿,且民办学校和参照民办学校招生的泸县一中、泸县四中、泸县五中、泸县九中初中部不得兼报。泸县梁才学校小学毕业生享有直升本校初中资格,已经参加本校直升的小学毕业生不再参加其他民办学校招生报名。被县级以上人民法院采取限制消费措施的被执行人子女不得报读我县民办义务教育学校。
2.确定录取方式和电脑派位。网上报名结束后,根据报名人数和招生计划数确定具体录取方式。若报名人数小于或等于招生计划数,则全部录取。若报名人数大于招生计划数,则实行电脑派位录取。电脑派位工作由县教育体育局统一组织实施,并接受人大代表、政协委员、纪检监察人员、媒体记者及家长代表等人员现场监督,确保电脑派位工作公平公正。电脑派位结束后,县教育体育局将派位结果通过“泸县教育体育”微信公众号及时向社会发布。
3.录取资格确认和报名缴费。电脑派位录取的学生在规定时间内到预录取学校报名缴费。逾期未完成报名缴费的学生,视为自愿放弃录取资格,只能参加户籍所在地学校划片招生。任何民办义务教育学校不得拒绝接收经电脑随机派位确定录取资格且在规定时间内报名缴费的学生。
(二)县直属高中初中部招生。
泸县一中、泸县四中、泸县五中和泸县九中初中部可面向具有泸县小学学籍的毕业生、泸县户籍的小学毕业生及符合条件的随迁子女电脑随机派位招生。有意愿报名的学生实行网上自主填报志愿(登录方法与民办义务教育学校相同),电脑随机派位录取。已经取得泸县梁才学校直升资格或填报民办义务教育学校志愿的学生不再参加我县直属高中初中部招生。
(三)城区公办义务教育学校招生。
1.城区公办小学招生范围。
(1)泸县实验学校:招生范围为祥和社区(祥和路以西)、西苑社区、康桥社区、建设社区曙光小镇、白龙塔村。
(2)泸县城东小学校:招生范围为祥和社区(祥和路以东)、清溪社区、龙桥社区、建设社区(曙光小镇除外)、玉蟾村、九曲河村、小马滩村,福集镇赵岩村 1 至 6 组、石鸭滩村(历史沿革)。
(3)泸县城北小学校:招收范围为怡园社区、朝阳社区、水竹林村、龙华村、工矿社区、古二井村。
(4)泸县青龙小学校:招生范围为清平社区、龙朝村、神龙村、代桥村,福集镇螺蛳山村部分区域(历史沿革)。
2.城区公办初中招生范围。
(1)泸县城北初级中学校:招生范围为祥和社区、怡园社区、朝阳社区(彩虹桥以西除外)、清溪社区、水竹林村、白龙塔村 1 至 6 组(原白云村)、工矿社区、小马滩村 8 至 12 组(原官大冲村)、龙华村、龙桥社区。
(2)泸县二中城西学校:招生范围为西苑社区、康桥社区、建设社区、朝阳社区(彩虹桥以西)、玉蟾村 4 至 8 组、白龙塔村 7 至 9 组(原驷马村)、九曲河村。
(3)泸县青龙初级中学校:招生范围为清平社区、龙朝村、神龙村、代桥村,福集镇螺蛳山村部分区域(历史沿革)。
(4)泸州市自强学校:招生范围为清溪社区石鸭街村、小马滩村 1 至 7 组、玉蟾村 1 至 3 组,福集镇赵岩村 1 至 6 组、石鸭滩村(历史沿革)。
3.资料核验和学生报名。
(1)具有我县城区公办义务教育学校招生范围内户籍的适龄儿童少年凭户口簿于 2021 年 7 月 10 日前到相应学校核验报名,具体要求以学校公告为准。进城落户人员最迟应于 6 月 30日前办理好落户手续。享受特殊政策入学的学生家长应于 6 月30 日前到相应主管部门登记,经部门审核,再由相关部门统一报县教育体育局登记办理。
(2)户籍不在我县城区学校招生范围内,但父母一方在我县城区有“合法稳定工作”和“合法稳定住所”,并同时具备以下三个条件的进城务工或经商人员随迁子女可凭相关有效印证材料和户口簿(户口簿无法明确父母与其子女关系的或父母户籍没有与其子女在一起的提供适龄儿童少年出生医学证明)于 7 月 15日前到居住地招生学校核验报名,逾期视为放弃入学资格,不再另行安排。
①父母与泸县城区企事业单位签订有合法劳动合同(盖鲜章)或在泸县城区经商办理了有效营业执照(需实地查看实体店面);
②父母持有泸县公安局出具的在泸县城区居住的《居住证》(《居住证》为唯一划片依据);
③父母所在单位为其依法缴纳的 2021 年职工社会保险(提供 2021 年 3 月以来连续缴纳 2021 年职工社会保险的凭证;城区经商人员不用提供)。川南四市随迁子女入学依照《川南四市义务教育异地就近入学实施方案》(泸教局发〔2019〕6 号)执行。
(3)户籍不在我县主城区学校招生范围内,而且不同时具备前述条件的适龄儿童少年,原则上应回户籍所在地学校入学。若因实际困难确需在城区或周边学校入学的,可于 2021 年 7 月31 日前凭户口簿和公安局出具的居住登记回执到青龙中学、青龙小学、自强学校或县城周边学校登记报名。登记以先后为准,额满为止。
(四)其他公办义务教育学校招生。各镇小学、初中招生,按照户籍所在地适龄儿童少年免试就近入学和尊重历史沿革的原则,由各镇人民政府按有关规定自行拟定招生方案。因校点布局调整、村校本年适龄儿童太少而难以开班的,可通过协商解决原校点招生范围内的适龄儿童少年就读,也可通过各镇人民政府统筹安排适龄儿童少年就读。各镇外来务工人员随迁子女入学由各镇人民政府制定具体方案予以解决(泸县光明学校该项工作由玉蟾街道办事处负责落实)。
其他事项
(一)具有泸县户籍且在县外就读的非起始年级适龄儿童少年要求转学回县内户籍所在地就读的,由本人自行联系学校。学校在不超过规定班额的前提下予以接收,并在规定时间内完善转学手续。
(二)符合报名条件的适龄儿童少年只能到指定的公办义务教育学校报名登记,逾期不登记报名者视为自动放弃,坚决杜绝择校现象产生。
(三)递交材料者必须保证一切材料的真实性,如若发现弄虚作假者,取消该报名儿童少年的报名资格;涉嫌违法的,将移送公安机关按相关规定处理。
(四)本方案由泸县教育和体育局负责解释。
(五)本方案自印发之日起生效,原有义务教育阶段招生工作方案同时废止。
泸县2021年秋期义务教育学校招生计划一览表

泸县2021年义务教育招生入学工作日程安排

(来源:泸县人民政府办公室)
编辑:肖昂
关注川南在线网微信公众号
长按或扫描二维码 ,获取更多最新资讯
其他