川南在线 发布时间:2021-05-20
广大家长朋友们!日前,泸州市教育和体育局公布了2021年(第1次)全市校外培训机构“白名单”和“黑名单。
此次公布的“白名单”校外培训机构共352所,“黑名单”校外培训机构共6所。

据悉,校外培训机构“白名单”和“黑名单”实行动态管理。
在上一季度公布后到下一季度公布前经整改合格依法审批颁证的培训机构或停止办学机构,由各区县教育体育局将其移出“黑名单”。
实时在“四川教培管理”平台进行发布,并及时将“白名单”和“黑名单”转发到辖区内的每一所学校,全市各学校要在醒目位置进行公开,通过微信、校讯通等方式传达给学生家长。
详细名单看这里!
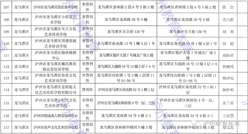
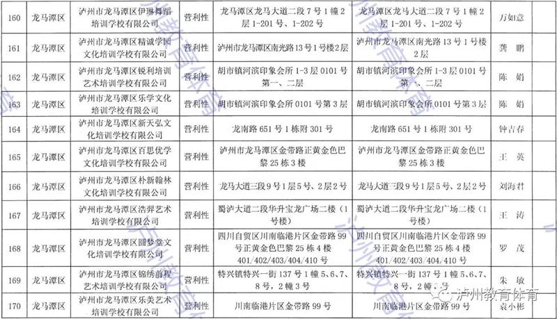
泸州市2021年校外培训机构“白名单”(共352所)



































泸州市2021年外培训机构“黑名单”(6所)


泸州市2021年移出“黑名单”校外培训机构名单(6所)

温馨提示:理行选择合法校外培训机构!
(来源:泸州市教育和体育局)
编辑:李永鑫
关注川南在线网微信公众号
长按或扫描二维码 ,获取更多最新资讯
其他