川南在线 发布时间:2021-04-27
为庆祝中国共产党成立100周年,推动党史学习教育向青少年延伸,充分发挥我省红色教育资源的育人功能,大力推动研学实践在革命传统教育中的重要作用,四川省教育厅、四川省文化和旅游厅、四川省林业和草原局、共青团四川省委近日联合发出《通知》,决定从2021年春季学期开始,在全省中小学开展“行红色长征、悟苦难辉煌”红色教育研学实践活动。
《通知》要求,全省中小学生“行红色长征、悟苦难辉煌”红色教育研学实践活动,从 2021 年春季学期开始,以后常态开展。具体工作由各级教育、文旅、林草、团委等相关部门协调配合,各中小学具体组织实施。原则上各级各类学校 2021 年底前应至少开展一次面向全体学生的红色教育主题研学实践活动。
小学阶段要重点围绕政治思想与道德启蒙,通过参观革命领袖、革命英雄人物故居、纪念馆和祭扫烈士陵园等,激发学生对革命领袖、英雄人物的崇敬之情和学习意愿,感受忘我奉献、艰苦创业、团结拼搏的高尚品质和爱国主义情怀,感知幸福生活来之不易,培养对中国共产党和中华人民共和国的朴素感情,增强民族自豪感,初步树立为国家富强而奋斗的志向。
初中阶段要重点围绕政治觉悟提高和品德锤炼,通过参观重大历史事件遗迹遗址,了解代表性人物及其感人事迹,使学生感悟百折不挠的奋斗精神、忠诚为民的奉献精神,了解中国共产党领导中华民族从站起来、富起来到强起来的历程,懂得没有共产党就没有新中国的道理,做到知史爱党、知史爱国、知史爱军,努力用实际行动把红色基因传承下去,形成奋发进取的精神面貌。
高中阶段要重点围绕政治认同和精神升华,通过参观重要会议会址、重大工程现场,感悟各个历史时期的重要史实、关键事件,引导学生深刻认识历史和人民选择马克思主义、选择中国共产党、选择社会主义道路、选择改革开放的必然性,厚植爱国主义情怀,增强国防观念和忧患意识,坚定“四个自信”,坚定为中华民族伟大复兴而奋斗的理想。
《通知》强调,学校是组织实施研学实践活动的主体,要将红色教育研学实践活动纳入教学计划并抓好落实。相关单位要落实场馆门票对中小学生优惠、对家庭困难学生资助政策。需要收费的,应符合相关政策规定。要建立健全考核评价机制,教师指导学生开展红色教育研学实践活动应计算工作量并获得报酬。学生到经教育部门审核备案的研学实践基地参加实践活动且达到教学要求,应据实计算综合实践活动学时、学分,并纳入学生综合素质评价体系。学校组织开展红色教育研学实践活动,行前要制订安全预案,加强安全教育,配备安全人员,足额购买安全保险,对可能出现的身体不适、突发疾病等要提前预防,妥善处置。各地教育、文旅等部门要畅通信息发布渠道,引导学校合理安排时间,错开旅游高峰,规避地质风险。
据悉,《通知》还推出了“蒲江铜鼓村(成都战役纪念馆)——大邑建川博物馆——郫都战旗村”等9条研学线路为四川省中小学红色教育研学精品线路,供各地各学校选用。
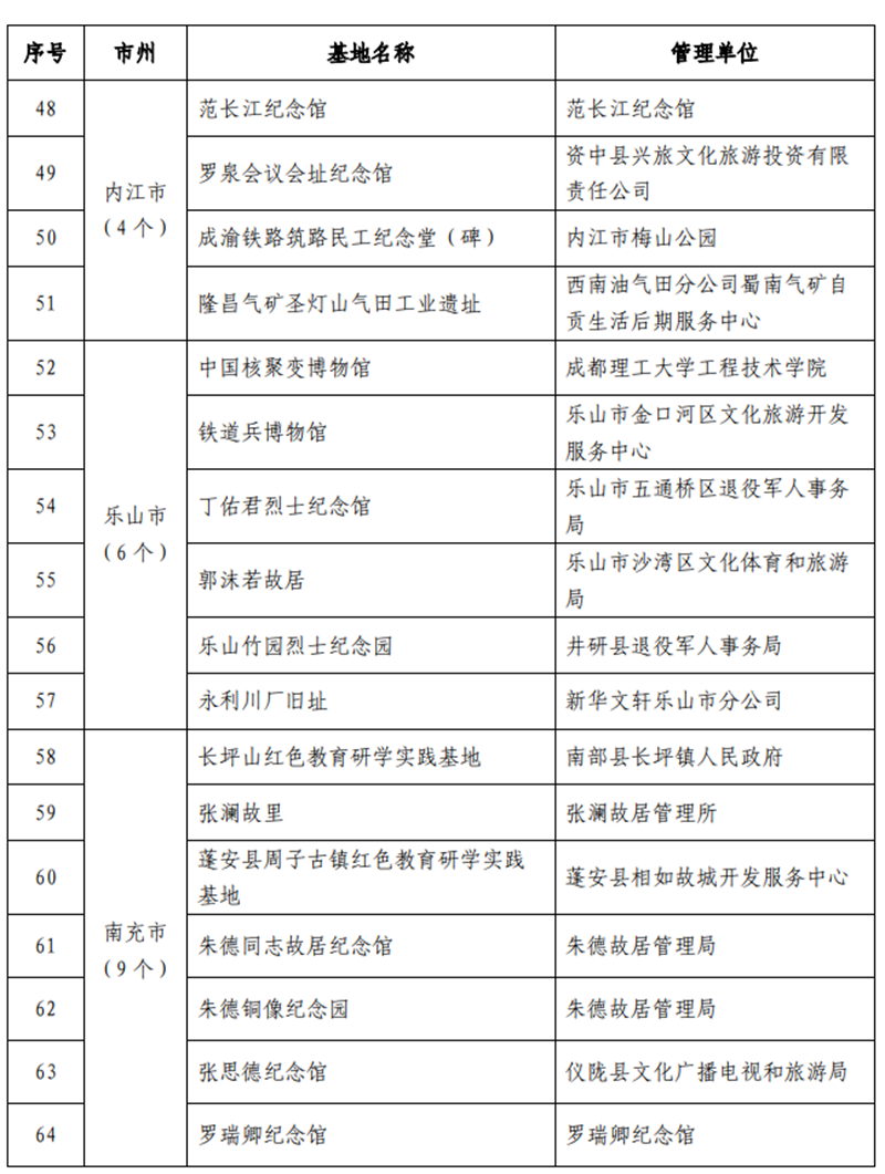
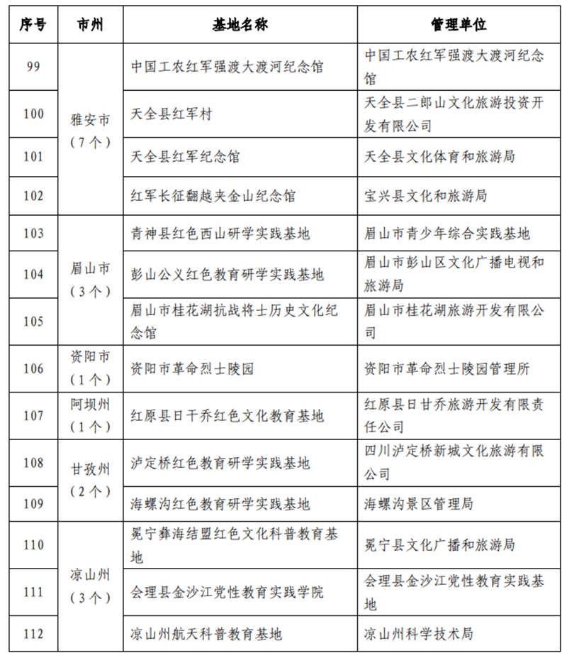
近日,四川省教育厅、四川省文化和旅游厅、四川省林业和草原局还公布了四川省首批中小学红色教育研学实践基地(112家)。一起来看具体名单!









(来源:泸州教育体育综合四川教育发布、川观新闻)
编辑:李永鑫
关注川南在线网微信公众号
长按或扫描二维码 ,获取更多最新资讯
其他