川南在线 发布时间:2023-06-30
注意!注意!
西南医科大学附属中医医院2023年第三批次中医住院医师规范化培训技师规范化培训开始招人啦!
报名时间:即日起至2023年7月3日

中医住院医师规范化培训
(一)招收对象及条件
1.中医学类(不含民族医类)、中西医结合类专业,全日制本科及以上学历的应、往届毕业生。
2.获得毕业证和学位证(应届毕业生须于录取报到时提供,未取得者将取消录取资格)。
3.政治思想好,具有适应岗位要求的身体条件及专业基础。
4.自愿以“培训学员”身份参加中医住院医师规范化培训:
社会化学员:未签订工作单位,年龄不超过28岁(1995年9月1日以后出生),研究生及以上学历者可适当放宽年龄限制;
单位委培学员:与送培单位签订正式聘用合同或送培单位在编职工。此部分学员不进行个人咨询和报名,由送培单位主管部门联系基地。
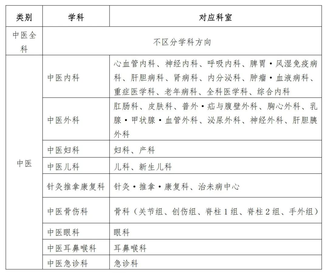
二、招收专业
(点击图片可阅读原文)
(三)招生名额
本次拟录取8人(最终招录名额依据实际情况进行调整)
(四)报名方式
1.登录四川省中医住院医师规范化培训管理平台:
(http://182.150.42.165:51616/pdsci/pdsci/inx/sczyres)进行注册报名;
2.考试报名网址:
https://www.wjx.cn/vm/mkRb82P.aspx,如实填写个人报名资料;
以上两个平台均需完成填报。
(五)咨询电话
0830-2523300(康老师)
完成报名后,请按照“考试报名网址”要求及时加入2023年第三批规培招生QQ群,进群后请备注真实姓名。
更多具体信息请登录西南医科大学附属中医医院官网(www.swmctcm.com)“教学工作”中“继续教育-教育培训”栏目了解。

技师规范化培训
(一)报名条件:
1.医学检验技术:全日制本科及以上学历应、往届毕业生,四年制理学学位,英语等级水平达到国家四级及以上。
2.年龄不超过28岁(1995年9月1日以后出生)。
3.未签订工作单位,自愿以“社会化培训学员”身份参加西南医科大学附属中医医院技师规范化培训。
4.政治思想好,具有适应岗位要求的身体条件及专业基础。
(二)招收专业及人数
医学检验技术,1-4名。
(三)报名方式
网络报名
请登录报名网址:
https://www.wjx.cn/vm/mkRb82P.aspx,如实填写及上传个人报名资料。
(四)咨询电话
0830-252330(康老师)
完成网络报名,并按要求加入2023年第三批规培招生QQ群,进群后请备注真实姓名。
更多具体信息请登录西南医科大学附属中医医院官网(www.swmctcm.com)“教学工作”中“继续教育-教育培训”栏目了解。

(来源:西南医科大学附属中医医院)
编辑:李永鑫
关注川南在线网微信公众号
长按或扫描二维码 ,获取更多最新资讯
其他