川南在线 发布时间:2023-05-11
注意,注意!
西南医科大学附属中医医院2023年第二批次中医住院医师规范化培训护士及技师规范化培训开始招人啦!
报名时间:
即日起至2023年5月15日

一、中医住院医师规范化培训
(一)招收对象及条件
1.中医学类(不含民族医类)、中西医结合类专业,全日制本科及以上学历的应、往届毕业生,年龄不超过28岁(1995年9月1日以后出生)。
2.获得毕业证和学位证(应届毕业生须于录取报到时提供,未取得者将取消录取资格)。
3.政治思想好,具有适应岗位要求的身体条件及专业基础。
4.自愿以“培训学员”身份参加中医住院医师规范化培训(以下简称“中医住培”):
社会化学员:未签订工作单位;
单位委培学员:与送培单位签订正式聘用合同或送培单位在编职工。此部分学员不进行个人咨询和报名,由送培单位主管部门联系基地。
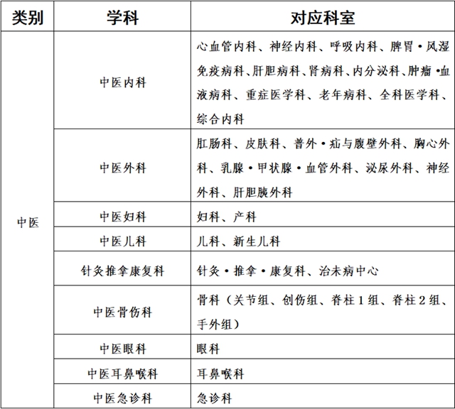
(二)招收专业
(点击图片可阅读原文)
(三)招生名额:17名
(四)报名方式
1.登录四川省中医住院医师规范化培训管理平台,进行注册报名(http://182.150.42.165:51616/pdsci/pdsci/inx/sczyres);
2.考试报名网址:https://www.wjx.cn/vm/PMLNRPu.aspx,如实填写个人报名资料;
以上两个平台均需同时完成填报。
(五)咨询电话:0830-2523300(康老师)。
完成报名后,请按照“考试报名网址”要求及时加入2023年第二批规培招生QQ群,进群后请备注真实姓名。
具体信息请登录西南医科大学附属中医医院官网(www.swmctcm.com)“教学工作”中“继续教育-教育培训”栏目了解。

二、护士规范化培训
(一)报名条件
1.护理专业全日制大专及以上学历毕业生(应届毕业生最迟在2023年7月31日前提供毕业证,否则将取消培训资格);
2.取得执业护士资格证(应届毕业生最迟在2023年7月31日前提供成绩合格证明,否则将取消培训资格);
3.年龄:25周岁以下(1998年1月1日后出生);
4.身高:女155cm及以上,男165cm及以上;
5.政治思想好,身体健康(体检合格),能胜任临床护理工作;
6.自愿以学员身份申请参加护士规范化培训。
(二)招生名额:10名
(三)报名方式:网络报名
扫描简章左下角报名二维码,如实填写个人报名信息。(2023年5月15日17:00截止)

(四)咨询电话:0830-2523300(田老师)
具体信息请登录西南医科大学附属中医医院官网(www.swmctcm.com)“教学工作”中“继续教育-教学培训”栏目了解。

三、技师规范化培训
(一)报名条件
1、医学检验技术:全日制本科及以上学历应、往届毕业生,四年制理学学位,英语等级水平达到国家四级及以上。
2、年龄不超过28岁(1995年9月1日以后出生)。
3、未签订工作单位,自愿以“社会化培训学员”身份参加西南医科大学附属中医医院技师规范化培训。
4、政治思想好,具有适应岗位要求的身体条件及专业基础。
(二)招收专业及人数:医学检验技术,3-5名。
(三)报名方式:网络报名
请登录网址:https://www.wjx.cn/vm/PMLNRPu.aspx,如实填写及上传个人报名资料。
(四)咨询电话:0830-2523300(康老师)
完成网络报名后,请按要求加入2023年第二批规培招生QQ群,进群后请备注真实姓名。
具体信息请登录西南医科大学附属中医医院官网(www.swmctcm.com)“教学工作”中“继续教育-教育培训”栏目了解。
(来源:西南医科大学附属中医医院)
编辑:李永鑫
关注川南在线网微信公众号
长按或扫描二维码 ,获取更多最新资讯
其他