川南在线 发布时间:2021-08-21
8月20日,由川渝滇黔藏西南五省区市联袂打造的“跨省通办”服务专区正式上线,将为企业、群众提供更加便利的异地办事服务。市民可通过网址https://xntb.cq.gov.cn/进入专区。


据了解,新上线的“跨省通办”服务专区是为贯彻落实2021年国务院《政府工作报告》提出“企业和群众经常办理的事项,今年要基本实现‘跨省通办’”的相关工作要求,切实解决企业、群众异地办事过程中的难点和堵点,由西南五省区市协同探索推出的一项改革举措。
专区依托建设银行新金融力量,为跨区域政务服务身份跨省互认、证照共享互信和办件汇聚互通提供有力支撑,初步实现:
通办事项“收、分、转、汇、查”;
区域内线上服务自动分发、流转;
线下异地代收代办;
为同一事项“无差别受理、同标准办理”提供了平台支撑。
据悉,今年4月,川渝滇黔藏西南五省区市签订了《政务服务“跨省通办”合作协议》,建立省级协作机制,协同推进线上“一网通办”、线下异地代收代办,加强数据共享和业务协同。
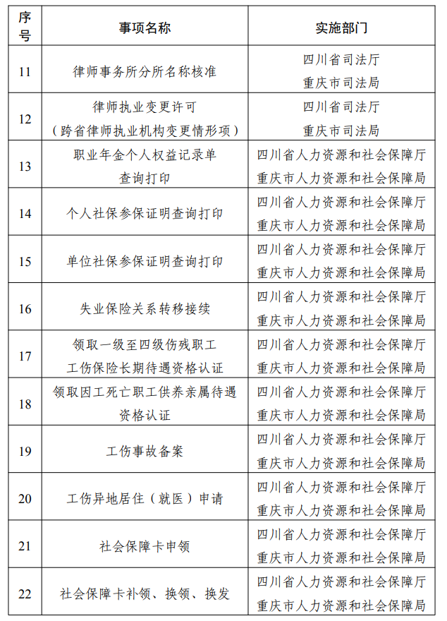
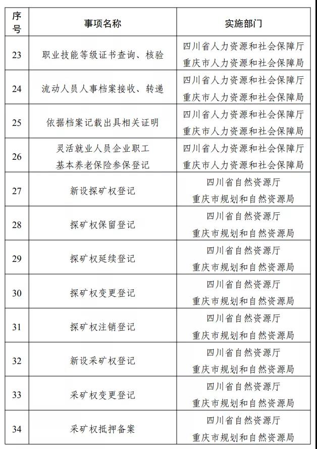
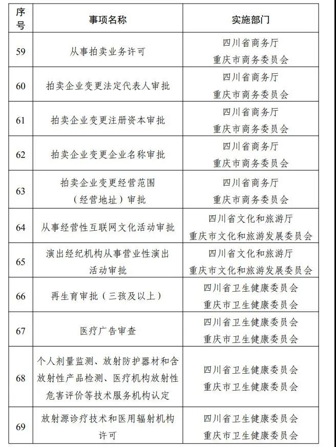
目前已发布首批“跨省通办”事项清单,包含国家要求实现通办的128项和区域特色服务20项,涉及民政、税务、交通等17个部门,涵盖户籍迁移、医保社保、住房公积金办理、道路运输等高频服务事项。
下一步,川渝滇黔藏西南五省区市将进一步深化合作,加强协同联动,逐步在县级以上政务服务大厅设置“跨省通办”窗口,对未实现全程网办的事项,采用“异地代收代办”模式,不改变原有办理事权,由收件地“跨省通办”窗口做好代收事项申请材料的形式审查、身份核验,通过线上流转或邮件寄递至属地“跨省通办”窗口办理,实现“就近交件、形式审查、材料流转、属地办理、异地送达”的“一地收件、五地可办”业务模式。
同时,将进一步开展事项标准化建设,畅通线下邮政寄送渠道,建立统一好差评服务机制,加强“跨省通办”业务指导培训,提升政务服务效能,逐步实现“线上线下一体化,五省协调高效化”的新型跨省通办政务服务模式,努力为企业、群众提供更加便利的异地办事服务。












(来源:川南在线综合重庆发布、四川发布、四川日报)
编辑:肖昂
关注川南在线网微信公众号
长按或扫描二维码 ,获取更多最新资讯
其他