川南在线 发布时间:2021-07-14
叙永县城区公办幼儿园2021年秋期
招生公告
根据叙永县教育和体育局2021年相关招生工作要求,为切实做好幼儿园招生入学工作,现将叙永县城区公办幼儿园2021年秋期招生方案公告如下。
一、招生原则
划片招生 就近入园
二、招生园所及招生计划
叙永镇东城幼儿园:小班90人。
叙永镇西城幼儿园:小班150人。
叙永县南城幼儿园:小班120人。
叙永县永宁幼儿园:小班150人。
叙永镇西外小学附属幼儿园:小班60人。
城区适龄儿童本着自愿的原则也可选择城区取得办学许可的普惠性民办幼儿园就读(见附件1《2021年叙永县城区普惠性民办幼儿园名单》)
三、招生区域划分
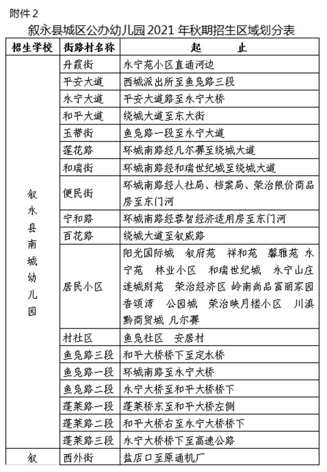
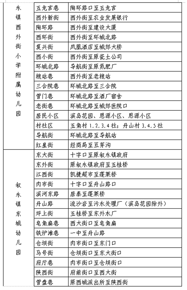
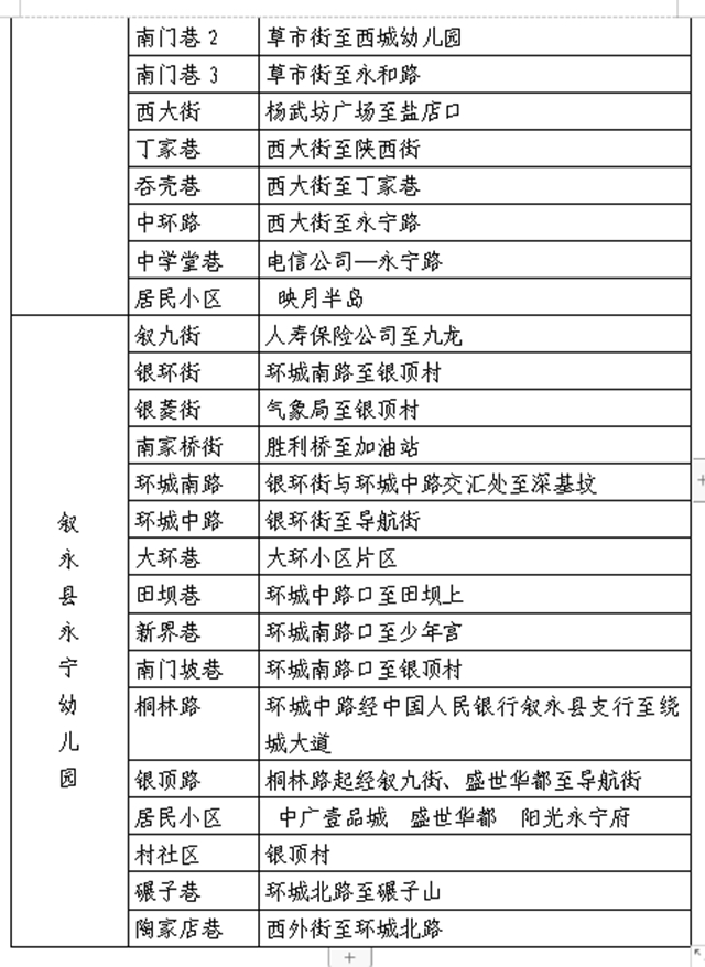
按照“就近入园”原则,各幼儿园划片招生范围(见附件2《叙永县城区公办幼儿园2021年秋期招生区域划分表》)。
四、报名登记条件
(一) 登记幼儿的年龄
2017年9月1日至2018年8月31日期间出生的幼儿。
(二) 登记幼儿的范围(均以幼儿现居住地为准)
(1)叙永县城区户籍(2021年5月31日前入户)、驻叙现役军人和烈士适龄幼儿;
(2)叙永县城行政事业单位工作在册在籍工作人员(外户籍未购房)的适龄幼儿。
(3)城区购房户适龄幼儿(第一顺位监护人或幼儿2021年5月31日前购房、产权人拥有该房100%产权且已实际入住)。
(4)进城务工人员适龄幼儿(第一顺位监护人于2020年8月31日前务工,且连续缴纳社保金12个月以上)。
(5)外来经商人员适龄幼儿(第一顺位监护人于2020年8月31日前营业,且连续交纳税费12个月以上或免税)。
符合多项条件的幼儿,只能选择其中一项。
五、招生办法及流程
(一)现场登记
1.登记程序:①审核资料 ②符合条件的现场登记 ③登记名单公示。
说明:(1)符合多项登记条件的幼儿,只能选择其中一项条件到相应的一个幼儿园登记,不得同时在不同幼儿园登记,否则取消资格。(2)如果具有叙永县城区户籍登记人数已等于或大于该园招生计划,不再启动叙永县城行政事业单位工作在册在籍、购房户、外来务工、经商人员适龄幼儿登记程序;如登记人数小于该园招生计划,则进入第二阶段,即叙永县城行政事业单位工作在册在籍、购房户、外来务工人员、经商人员适龄幼儿登记。
2.登记时间
(1)叙永县城区户籍、驻叙现役军人和烈士适龄幼儿:2021年7月13-14日,每天上午8:30~12:00,下午15:00~18:30。
(2)叙永县城行政事业单位工作在册在籍工作人员、城区购房户、进城务工人员、外来经商人员适龄幼儿:2021年7月15-16日,每天上午8:30~12:00,下午15:00~18:30。
3.登记地点
叙永镇东城幼儿园 叙永镇西城幼儿园
叙永县南城幼儿园 叙永县永宁幼儿园
叙永镇西外小学附属幼儿园
4.所需资料
(1)叙永县城区户籍适龄幼儿:户口簿原件和复印件(户口簿首页和报名幼儿本人页);
(2)驻叙现役军人和烈士适龄幼儿:户口簿原件和复印件(户口簿首页和报名幼儿本人页),烈士证,军人证,居住地证明材料;叙永县城行政事业单位工作在册在籍工作人员的适龄幼儿:户口簿原件和复印件(户口簿首页和报名幼儿本人页),所在单位证明、居住地相关证明材料。
(3)购房入住户适龄幼儿:①户口簿原件和复印件(户口簿首页和适龄儿童页);②第一顺位监护人(父、母)或儿童房屋产权证,按揭的提供银行盖鲜章的房屋产权证复印件或不动产登记信息表不动产登记信息页;③第一顺位监护人(父、母)或儿童依据房屋产权证信息所缴纳天然气费、电费等原件发票。外来务工人员适龄幼儿:①户口簿原件和复印件(户口簿首页和适龄儿童页);②居住证或房屋租赁合同原件和复印件;③第一顺位监护人(父、母)的务工合同原件和复印件;④务工单位为务工人员购买的城镇企业职工社会保险单原件和复印件(连续缴纳社保金12个月以上)或者工资发放表复印件(连续12个月以上,盖鲜章);居住地相关证明材料。
(4)外来经商人员适龄幼儿:户口簿原件和复印件(户口簿首页和报名幼儿本人页)、第一顺位监护人(父、母)的营业执照原件和复印件、纳税证明原件和复印件(连续缴税12个月以上或提供免税证明);居住地相关证明材料。
(二)录取
1. 驻叙现役军人和烈士经审核,符合条件的直接优先录取。
2.各幼儿园审核通过的叙永城区户籍适龄幼儿人数超过招生计划数,则将审核通过的户籍全部幼儿进行电脑派位,最终确定幼儿录取名单。
3.各幼儿园审核通过的叙永城区户籍适龄幼儿人数未达到招生计划数,则直接录取,不足部分按叙永县城行政事业单位工作在册在籍工作人员、购房户、进城务工人员、经商人员适龄幼儿登记的人数进行直接录取(登记人数小于或等于剩余学位数时)或电脑派位录取。
4.电脑派位
(1)电脑派位时间:2021年7月24日。
(2)电脑派位地点:叙永镇中心校
(3)电脑派位主体:叙永镇中心校。
(4)双胞胎或多胞胎幼儿捆绑派位。
(5)叙永县教育和体育局纪检监察室、叙永镇纪委、参加电脑派位家长2人(由纪检组随机抽取)监督现场摇号,摇号全程录像监控,现场确定录取名单,录取名单通过各幼儿园公示栏向社会公布。
六、其他事项
(一)为保证有序登记,请家长在规定时间内按招生区域划分表到现场审核,并服从现场工作人员的指挥。
(二)符合报名登记条件的幼儿本着自愿的原则,选择户籍所在招生区域的幼儿园进行登记。按新冠病毒疫情防控要求,原则上名适龄幼儿报名资料由一名家长携带到现场进行登记,请家长务必佩戴好口罩,间隔1米,做好个人防护。
(三)未在规定时间内到现场进行信息登记的,视为主动放弃。严禁伪造学生户籍、房产证等相关资料报名。一经查实取消学生报名入学资格,并移交公安机关按相关规定处理。
(四)电脑派位未被录取的幼儿,可选择城区取得办园许可的民办幼儿园就读(见附件1《2021年叙永县城区普惠性民办幼儿园名单》)
(五)招生解释权由叙永县教育和体育局基教股、叙永镇中心校负责。咨询电话:6227624、6223573。
附件:
1. 叙永县城区普惠性民办幼儿园名单
2. 叙永县城区公办幼儿园2021年秋期招生区域划分表
叙永县叙永镇中心小学校
2021年7月9日





叙永县城区小学一年级2021年秋期
招生公告
根据叙永县教育和体育局《关于做好2021年普通中小学招生入学工作的通知》精神,按照“划片、就近、免试入学”要求,保证城区小学一年级招生工作规范进行,现将叙永县城区小学2021年秋期一年级新生招生方案公告如下。
一、招生计划
小学一年级:叙永镇中心校7个班,实验小学5个班,叙师附小8个班,西外街小学3 个班,东大街小学6个班,银顶小学6个班。每个班班额不超过55人。
二、招生对象
1.具有叙永镇小学招生学区内户籍(2021年5月31日前入户),2015年8月31日以前(含8月31日)出生的适龄儿童、驻叙和符合国家规定安置的现役军人适龄儿童、烈士适龄儿童、叙永县城行政事业单位工作的在册在籍工作人员(外户籍未购房)适龄儿童。
2.叙永城区购房户适龄儿童(第一顺位监护人或儿童2021年5月31日前购房、产权人拥有该房100%产权且已实际入住,购房特指购买商品住宅房)。
3.进城务工人员适龄幼儿(第一顺位监护人于2020年8月31日前务工且连续缴纳社保金12个月以上)。
4.外来经商人员适龄幼儿(第一顺位监护人于2020年8月31日前营业且连续交纳税费12个月以上或免税)。
三、招生办法
(一)学区划分
按照“就近入学”原则,城区各小学划片招生范围详见“叙永县2021年秋期城区小学一年级招生区域划分表”(附件1)。学生家长在规定时间内到相应学校报到注册。
(二)报到注册资料
1.叙永镇城区小学招生学区内户籍的适龄儿童
户口簿原件和复印件(户口簿首页和适龄儿童页)。
2. 驻叙和符合国家规定安置的现役军人和烈士、叙永县城行政事业单位工作的在册在籍工作工作人员(外户籍未购房)的适龄儿童
(1)叙永县城区户籍适龄儿童:户口簿原件和复印件(户口簿首页和报名幼儿本人页)。
(2)驻叙和符合国家规定安置的现役军人和烈士适龄儿童:户口簿原件和复印件(户口簿首页和报名幼儿本人页),烈士证,军人证,居住地证明材料;
叙永县城行政事业单位工作在册在籍工作人员的适龄儿童:户口簿原件和复印件(户口簿首页和报名幼儿本人页),所在单位证明、居住地相关证明材料。
3.叙永镇城区小学招生学区内购房户的适龄儿童
(1)户口簿原件和复印件(户口簿首页和适龄儿童页)、儿童身份证复印件。
(2)第一顺位监护人(父、母)或儿童房屋产权证,按揭的提供银行盖鲜章的房屋产权证复印件或不动产登记信息表不动产登记信息页。
(3)第一顺位监护人(父、母)或儿童依据房屋产权证信息所缴纳天然气费、电费原件发票等。
4.叙永镇城区小学招生学区内进城务工人员、外来经商人员的适龄儿童
(1)第一顺位监护人(父、母)与务工单位签订的劳动合同或工商营业执照原件和复印件。
(2)户口簿原件和复印件(户口簿首页和适龄儿童页)。
(3)居住证或房屋租赁合同原件和复印件。
(4)务工单位为务工人员购买的城镇企业职工社会保险单原件、复印件和工资发放表复印件(盖鲜章)、经商人员连续交纳税费12个月以上或免税证明原件和复印件。
(5)居住地相关证明材料。
5.所有新生入学报名时均提交结核病筛查报告、预防接种证复印件、儿童身份证复印件。
四、报名时间
(一)学区内户籍适龄儿童,驻叙和符合国家规定安置的现役军人和烈士,叙永县城行政事业单位工作的在册在籍工作人员适龄儿童儿童:2021年8月26日。
(二)学区内购房已入住适龄儿童,进城务工、经商人员随迁子女:2021年8月27日—28日。
报名时段:上午8:30~12:00,下午15:00~18:30。
未在规定时间内到相应学区审核资料报名注册的,视为主动放弃。严禁伪造学生户籍、房产证等相关资料报名。一经查实取消学生报名入学资格,并移交公安机关按相关规定处理。
附件:叙永县2021年秋期城区小学一年级招生区域划分表
叙永县叙永镇中心小学校
2021年7月9日



(来源:叙永教育)
编辑:李永鑫
关注川南在线网微信公众号
长按或扫描二维码 ,获取更多最新资讯
其他