川南在线 发布时间:2021-06-06

6月12日8点30分开幕式等你来!
九洪
自贡城边边上的一个小乡镇
这里的西瓜叫九洪西瓜
这里有个节叫九洪西瓜节
对头
他来了,今年他又来了!!!
6月12日至7月11日
来九洪西瓜节,爽一“夏”!
人未动、先找位置!
平扬农业西瓜文化广场
四川省自贡市沿滩区王富路


吃西瓜
耍篝火晚会
参观乡愁馆
看百家农产品同展风貌
有奖问答、现场大抽奖




各位请拿好你的小本本
划线的时候到了
免费!
随便耍!
不要钱!


众多比赛
有没有心动?
西瓜节正值端午假期
约上三朋四友
带上家人
一起来瓜分甜蜜
小编为你精心准备的西瓜节最强攻略
先睹为快

信步沿滩·美过周末
本届“农民丰收节”系列活动
除了西瓜节主会场
还有10大分会场
各种活动一直持续到
10月15日
精彩不断
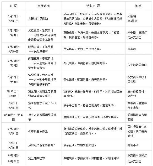
10大分会场:
九洪乡火箭湖AAA景区
分会场活动安排

主办单位
自贡市农业农村局
自贡市文化广播电视和旅游局
自贡市商务局
自贡市沿滩区人民政府
承办单位
沿滩区委宣传部
沿滩区农业农村局
沿滩区文化广播电视和旅游局
沿滩区投资促进局
沿滩区商务局
沿滩区沿滩镇人民政府
沿滩区王井镇人民政府
沿滩区九洪乡人民政府
沿滩区黄市镇人民政府
沿滩区永安镇人民政府
沿滩区仙市镇人民政府
协办单位
自贡市沿滩区九洪商会
自贡市沿滩区九洪乡西瓜种植协会
四川平扬农业科技有限公司
四川省何杨瑞鑫旅游开发有限公司(火箭湖)
自贡市九台山瓜椒专业合作社
自贡汇东仙市慢餐民宿酒店有限公司
自贡彩灯之乡文化产业集团有限公司
自贡市熙园山院酒店管理有限公司
自贡市大丰收种植专业合作社
果色天香葡萄园
黄市镇天香童年亲子农场
沿滩镇果立方葡萄园
(来源:自贡网)
编辑:邱果
关注川南在线网微信公众号
长按或扫描二维码 ,获取更多最新资讯
其他